重磅丨2019年6月中国典型房企品牌指数TOP100(第58期)

日期:2019-07-01      来源:品牌万脑      点击:

分享到:




一、6月整体声量缓升
行业论坛成房企曝光突破口
 
图:2019上半年TOP100房企品牌声量走势
来源:亿翰智库整理
 
图:2019年6月房企品牌高频词情况 
来源:亿翰智库整理
 
       从整体表现来看,6月房企品牌声量有所上升,较上月提升了12.61%。主要可从以下三个方向来看:
 
       一是特殊节点曝光突出,助力企业品牌发声。
 
       6月作为一年的中点,这些年已衍生出“618”年中狂欢节。而对于房地产行业来说,6月也是考量企业业绩目标完成情况的重要节点,保利、融创、融侨等房企多个楼盘借此机会展开营销;此外,当高考遇上端午节,房企们在自媒体端,借势创意宣传,不断突出企业品牌个性。
 
       二是房地产行业论坛频频,房企品牌出镜率提升。
 
       如2019中国房地产业研究大会、2019中国上市房企百强峰会以及中国文康旅产业创新融合发展高峰论坛等,从当前行业所面临的问题,共同探讨房地产行业创新与转型的未来发展契机,通过会议的输出,让特色领域表现突出的企业得以露出,在行业内树立起标杆,为更多企业起到对标作用。
 
       三是房企践行社会责任,品牌形象稳步增强。
 
       企业在承担社会责任方面,逐渐呈现出专业化、科学化与多样化的特点。典型如:
 
       祥生地产6月初设立公益基金会,并开展多项公益活动,月底上映的祥生幸福故事微电影围绕 “为幸福而生”的核心,诠释祥生一直以来所倡导的幸福生活内涵;
 
       阳光城集团巩固雇主品牌,6月首次成立员工日,此外,《有阳光有梦想》MV更是传递积极向上的企业文化。
 
二、挖掘细分领域价值
品牌多业态协同发展
 
       伴随房地产市场调控的深入,房企回归理性,行业进入精细化竞争阶段。当下房地产企业乃至整个房地产行业,为了配合国家发展路径,以及配合企业所具备自身的资源,探索的不再仅仅是地产为主,而是涉及到方方面面。
 
       转型创新、深挖细分领域价值、提高企业在特色领域的核心价值,或将成为房企未来发展的致胜砝码。
 
       正如6月21日,由全联房地产商会指导、全联房地产商会企业研究分会主办、亿翰智库承办的2019中国房地产业研究大会,共同探讨了房企在细分领域的契机与转型。
 
       在教育、健康、文化、金融、养老等板块成为房地产企业追逐热点之时,部分房企在发展过程中,已逐渐探索出细分领域中适合企业自身专业优势的运营模式。
 
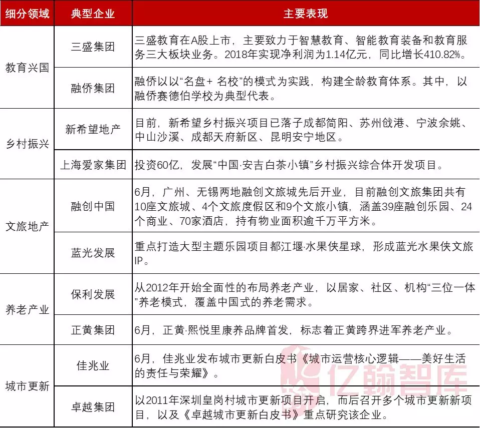
表:典型房企细分领域发展情况
来源:企业公开资料、亿翰智库整理
 
       其中,在教育兴国领域,房企们充分挖掘教育市场及政策面的机会与潜力,结合自身优势、发展战略,涉足教育产业。
 
       三盛集团围绕 “专注中国家庭头等大事”的企业使命,成立三盛教育。6月,三盛资本副总经理曾艺君在2019中国房地产业研究大会上,以“赋能发展,打造三盛教育赛道的三驾马车”为题进行演讲,指出面对复杂的市场环境、三盛涉足教育领域的发展逻辑。
 
       融侨集团则在30周年之际,针对22年积淀的幼儿教育品牌,开启融侨幼儿教育品牌节,推动企业多元产业共同发展。融侨教育以“自建+联营+联办模式优化社区教育配套,建立以全龄教育为目标的教育品牌。其中,以融侨赛德伯学校、融侨幼儿园(含融侨亲子园)为典型代表。
 
       而在乡村振兴领域,凭借企业自身产业优势,获取资源,主动承担起社会责任。典型如新希望、上海爱家集团等。
 
       以新希望为例,其充分利用集团深耕农牧业近40年的资源、技术优势,推动农业由平面向立体拓展扩张,延伸消费链条,构建资源有效利用、功能充分发挥的现代农业体系,助力企业多元化产业协同发展。
 
三、资本品牌力持续攀升
助力企业资源、业绩向好
 
       当前,面对较为复杂的经济形势,房企寻求上市,获取资本市场关注。从整体上来看,上市房企企业内生性增长能力不断增加,抗风险能力也不断增强,通过市值品牌管理,提升资本品牌力,增强资源优势,进一步推动业绩增长。
 
       据统计,2018年有12家房企递交了上市申请,其中18年上市6家,19年上市2家,分别为正荣地产、弘阳地产、大发地产、美的置业、恒达集团控股、万城控股、德信中国、银城国际控股。
 
       成功上市,获得资本市场高度关注,为企业带来了巨大的资源,从而在一定程度上助力企业发展。其中,2018年首家上市的正荣地产,凭借资本市场优厚的资源优势,成功进军千亿阵营,提升企业品牌价值;美的置业也由此获得充沛土储资源,助力企业发展。
 
图:2018年部分新上市房企销售情况
来源:企业公开数据、亿翰智库整理
 
图:2018年部分新上市房企土储情况
来源:企业公开数据、亿翰智库整理
 
表:2018年部分新上市房企股价表现情况
来源:东方财富、亿翰智库整理
 
       而2019年,仅在5月,海伦堡、中梁控股、奥山控股及新力控股四家房企先后赴港提交上市招股书,开启征战港股市场的计划,以期获取资本市场认可和关注。
 
       值得一提的是,中梁控股于5月17日第二次提交上市招股书后,时隔一月,6月26日,通过上市聆讯,上市在即,成为千亿房企中最后一家上市的企业。中梁能成功上市的原因,主要可归结为三点:
 
       第一,销售端,业绩增长快,三年实现5倍业绩增长,2018年步入千亿,拥有大量的预收账款为营业收入增长提供保障;
 
       第二,融资端,财务结构稳健,主动降低杠杆,为公司加杠杆提供空间;
 
       第三,组织端,高效的激励机制,阿米巴生态系统充分发挥员工积极性,使公司保持高成长性。
 
       在房地产市场加速分化和港交所对内房股审查趋严的背景下,中梁上市不仅意味着企业已获得资本市场认可、融资渠道将进一步拓宽,也为企业的发展打开了新的空间。同时,海伦堡、奥山控股及新力控股能否成功上市,让我们拭目以待。