2021年1-2月中国房地产企业销售业绩TOP100

日期:2021-02-28      来源:中指研究院      点击:

分享到:


特别声明:房地产企业权益销售数据统计是以2021年1月1日-2月28日期间按股权比例销售的商品房为统计口径,主要依据CREIS中指数据在各地的销售监测数据,并参考当期总体经营情况和推盘去化情况进行分析统计;对于少数没有在监测范围内的城市或项目,由企业提供相关证明文件,经课题组对数据进行严格审核,也纳入统计范围。本报告仅供参考,课题组不对使用报告及其内容所引发的任何直接或间接损失承担责任。
特别声明:房地产企业权益销售数据统计是以2021年1月1日-2月28日期间按股权比例销售的商品房为统计口径,主要依据CREIS中指数据在各地的销售监测数据,并参考当期总体经营情况和推盘去化情况进行分析统计;对于少数没有在监测范围内的城市或项目,由企业提供相关证明文件,经课题组对数据进行严格审核,也纳入统计范围。本报告仅供参考,课题组不对使用报告及其内容所引发的任何直接或间接损失承担责任。
 
2家房企超千亿,TOP100房企销售额均值为183.6亿元
 
图:2021年1-2月千亿、百亿企业数量
2021年1-2月,TOP100房企销售额均值为183.6亿元,增长率均值为136.2%;其中销售额超千亿房企2家,超百亿房企52家。TOP100房企权益销售额均值为136.2亿元,权益销售面积均值为97.0万平方米。
 
100-500亿阵营增速最快,中间阵营企业表现突出
 
表:2021年1-2月房企各阵营数量及销售额均值情况
 
2021年1-2月,房企不同阵营的发展分化。1000亿以上超级阵营共2家,销售额增长率均值为48.6%。第一阵营(500-1000亿)共3家,销售额增长率均值为66.0%。第二阵营(100-500亿)有47家企业,销售额增长率均值为150.7%;第三阵营(50-100亿)和第四阵营分别为42家和6家,销售额均值分别为63.5亿元和46.6亿,同比分别增长131.4%和89.4%。
 
TOP100门槛值45.6亿,同比增长176.4%
 
表:2021年1-2月各阵营销售额门槛值情况
 
2021年1-2月,TOP100门槛值为45.6亿元。其中,TOP3房企门槛值为896.2亿元,较上年增长17.2%;TOP10房企门槛值为403.0亿元,较上年增长141.2%;TOP30房企门槛值为168.5亿元,较上年增长110.0%;TOP50房企及TOP100房企门槛值分别为110.6亿元、45.6亿元,同比分别增长142.1%和176.4%。
 
合作力度加大,加速布局与改善资本结构
 
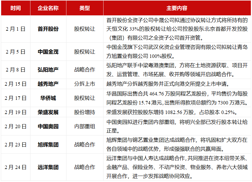
随着“三道红线”以及银行版“两道红线”的影响逐步深入,2021年2月房企密集展开各类型合作。一方面,房企开展内部股权转让工作,加速回笼资金,优化公司内部结构。如首开股份全资子公司中晟公司拟通过协议转让方式将所持有的天恒文化33%的股权转让给公司控股股东北京首都开发控股(集团)有限公司之全资子公司首开资管。另一方面,大型央企间达成重大战略合作,巩固和扩大双方在各自领域中的战略优势,形成强强联合的共赢局面。如远洋集团与中国人寿达成战略合作,共同推进在资本纽带关系、金融产品、保险业务、不动产投资、物业服务、养老六大领域开展合作,进一步发挥战略协同效应。
 
表:2月份部分房企合作案例
数据来源:中指研究院综合整理
 
信用债和海外债发行收缩,房企融资成本稳定
 
2021年2月,信用债和海外债发行环比收缩,房企融资成本稳定。具体来看,2月房地产信用债发行规模为190.71亿元,同比下降95.23%;内地房企海外债发行规模为290.89亿元,环比下降178.88%。从融资成本来看,海外债融资成本下降,信用债融资成本上升;其中信用债平均利率为5.32%,同比上升1.36个百分点;海外债平均利率为6.63%,同比下降2.36个百分点。
 
图:2020年-2021年2月房地产行业海外债、信用债发行情况
数据来源:Wind、中指研究院综合整理

春节期间房企促销策略
 
尽管中央号召“就地过年”,但是在疫情得到有效控制以及线上营销平台搭建的加持下,房企春节营销仍然维持了很高热度。2021年春节期间,J9(中国)、金科推出了区域联动的返乡活动,促销方式多以小额现金红包、车票报销等优惠为主,部分项目可以凭车票享99折、98折等折扣。恒大在整个2月期间把锁房和认购的门槛拉到极亲民的地步,购房者只需在房车宝平台缴纳3000元认购金并签订认购协议,就可锁定恒大全国556个楼盘中的一套优质房源。此外,恒大2月6日还推出秒杀活动,购房者秒杀到的恒大房源,将在75折基础上,额外获得93折。富力春节则推出了覆盖大多数楼盘的“犇犇安家”活动,共有三大优惠,一是最高达10000元的微信购房卡券;二是富力快速付计划,即10天内付清全款享额外85折;三是老业主购房享额外97折,购车位额外享5折,三项优惠叠加之后最高可以达到82折左右。整体来看,各大房企春节期间利用各大线上渠道展开促销活动,不仅提高了日常的线上互动,还设置专属优惠来推动线上化渠道的交易,助力春节期间房地产成交放量,企业加速现金回笼。