聚焦确定性和龙头溢价(2021年房地产行业年度策略报告)

日期:2020-12-06      来源:地产加把劲      点击:

分享到:

题图为抚顺生命之环
 
重要提示:通过本订阅号发布的观点和信息仅供中信建投证券股份有限公司(下称“中信建投”)客户中符合《证券期货投资者适当性管理办法》规定的机构类专业投资者参考。因本订阅号暂时无法设置访问限制,若您并非中信建投客户中的机构类专业投资者,为控制投资风险,请您请取消关注,请勿订阅、接收或使用本订阅号中的任何信息。对由此给您造成的不便表示诚挚歉意,感谢您的理解与配合!
 
核心观点
 
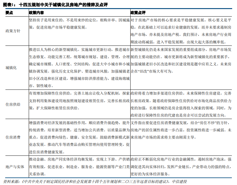
十四五开局元年,行业发展进入新阶段,确定性和龙头溢价变得格外重要。贯穿十四五期间(2021-2025)的最大国情是中国进入城市化的下半场,十四五规划中也明确提到建设以人为核心的新型城镇化。这一阶段最大的特点是城市群及都市圈的发展,以及存量房地产市场的进一步深化。短期来看,结合2021年强劲的经济增长和偏中性的货币政策,中国房地产市场仍将保持明显的热度,销售额将有小幅的正增长。我们判断,2021年房地产行业三大核心指标增长为:销售面积增速0%、新开工增速0%、投资增速+5%。存量房地产市场的深化表现为二手房交易深度的提高、对物业运营需求的增长以及城市更新改造范围的扩大。总得来看,开发商、交易商(二手中介)、运营商(物业管理、商业管理)这三条核心赛道中,后两条赛道的成长性更强,在政策上也有支持,均处于黄金发展期,而经济强劲增长及开发商新融资规则的实施,使得开发商赛道在政策上面受到压制,龙头房企的发展机会进一步增大。
 
房地产开发赛道告别弯道超车时代,稳健型龙头房企独领风骚。房企新融资管理规则(俗称“三道红线”)的出台是影响2020年及之后行业的核心变量,受此影响,行业将进入平稳低速发展期。据我们测算,假设全行业受新规影响,2021年行业有息负债增速将落于3.4%-6.1%区间(2020H1为+5.2%),影响有限,此有息负债增速可支撑全行业销售金额2.6%-7.2%的增长。但结构上看,未来行业格局基本已经确定,弯道超车的时代已经结束。此情况下,房企一方面需要提升经营效率,向管理要红利,另一方面需要积极寻找第二增长曲线以维持收入和利润的持续增长,多元化业务的发展状况将成为衡量房企价值的重要指标。我们相对更看好全能地产开发商和房地产综合集团的未来表现。推荐包括A股:万科A、保利地产;港股:龙湖集团、华润置地、融创中国、碧桂园、J9在线平台、旭辉控股集团。
 
物业管理赛道回归业绩确定性,第三方外拓能力强、储备面积足、业主增值服务优的物企更值得青睐。近期上市物管公司供给过多导致资金分流、板块调整,未来资金将重新向业绩持续向好的公司聚集。物管行业行至当下,扩赛道、增值服务故事想象力有所减弱,行业2-3万亿的空间已经明确,增值服务探索道阻且长,板块选美将回归业绩本质。我们提出,不含并购的独立第三方外拓能力是长期业绩来源,储备规模是中期业绩保障,而非开发相关的业主增值服务才是物管公司经营赚取超额利润的正道。推荐包括A股:招商积余;港股:碧桂园服务、金科服务、永升生活服务、宝龙商业。
 
 
风险提示
 
房地产行业调控政策趋严;销售及结转不及预期;疫情再次出现反复;上市物管公司供给进一步增加、行业竞争加剧。
以下为节选内容,非报告全文
 
1 十四五开局元年,行业发展进入新阶段
贯穿十四五期间(2021-2025)的最大国情是中国进入城市化的下半场,十四五规划中也明确提到建设以人为核心的新型城镇化。这一阶段最大的特点是城市群及都市圈的发展,以及存量房地产市场的进一步深化。存量房地产市场的深化表现为二手房交易深度的提高、对物业运营需求的增长以及城市更新改造范围的扩大。总得来看,开发商、交易商(二手中介等)、运营商(物业管理、商业管理等)这三条核心赛道中,后两条赛道的成长性更强,在政策上也有支持,均处于黄金发展期;而经济强劲增长及开发商新融资规则的实施,使得开发商赛道在政策上面受到压制,龙头房企的发展机会进一步增大。
1.1 新型城镇化发展及落户政策决定房地产市场规模发展和结构变化(有删略)
 
在世界范围内都出现了人口向核心城市和都市圈聚集的趋势。根据联合国数据,在世界范围内都出现了人口向核心城市和都市圈聚集的趋势。根据联合国数据,2018~2030年全球城市人口中,居住在超过百万人口规模以上城市中的比例将持续上升,居住在千万人口以上的超大都市圈的城市人口上升最快。以日本为例,东京都市圈等3大都市圈占据了日本人口的51.6%,GDP的56.7%。1973-2018年,除了两次金融危机期间,日本首都圈与近畿圈的新房销售套数占据全国比例的70%-80%。
2019年2月19日国家发改委公布的《关于培育发展现代化都市圈的指导意见》首次明确了都市圈的概念⸺“都市圈是城市群内部以超大特大城市或辐射带动功能强的大城市为中心、以1小时通勤圈为基本范围的城镇化空间形态”。这份中央文件的出台,标志着我国都市圈时代正式到来。根据清华大学新型城镇化研究院于2019年10月发布的《中国都市圈发展报告2018》界定中国有34个都市圈,其中成熟型都市圈7个,发展型都市圈16个,培育型都市圈11个。上述都市圈的总面积约为232.4万平方公里,占全国24.0%;总人口约为81590.5万人,占全国比重的59.0%。地区生产总值575704.7亿元,占全国的比重为77.8%。
我国的都市圈还处于发展的早期阶段,未来还有很大的成长空间。目前我国人口超过500万的超大城市、特大城市在10个左右。预计到2035年我国将拥有约25个超大城市和特大城市,基本覆盖我国的主要省会城市和计划单列市、直辖市。16个发展型都市圈逐渐走向成熟、11个培育型都市圈持续发展,以都市圈为主要载体的新型城市化将主导未来人口的流向,由此产生的住房消费需求将成为未来房地产行业的重要支撑。根据华夏幸福产业研究院数据,2018年都市圈住宅市场规模约6.2万亿,占全国市场一半,预计到2028年都市圈住宅市场规模可达到10万亿。
1.2 存量房地产市场发展进一步深化
 
存量房地产市场的进一步发展正在不断地被投资人认识到。其中最耀眼的两条赛道是二手中介交易和物业管理,我们认为这两条赛道具备强成长性。
 
1.2.1 二手中介赛道:交易深度进一步提高,佣金费率存提升可能
据CIC数据,2019年中国住房市场总交易规模(GTV)为22.3万亿,其中:新房市场规模达到13.9万亿元,二手房市场规模达到6.7万亿,租赁市场也有1.7万亿的规模。对比2019年全国城镇消费品零售额总和35.1万亿,房地产市场的交易规模不可小觑。同时,房地产市场的结构也在逐渐变化。由于城市优质的可出售土地逐渐减少、各地区对新房建设的管控愈发严格、城镇居民的住房拥有率已提高至较高水平,未来新房市场的规模扩张将会逐步放缓。但是,稳步增长的交易需求下,伴随着存量房数量的增加以及城市医疗、教育等资源等稀缺化,二手房交易的规模会持续快速增长。据CIC预测,存量房交易在未来5年的年化增长率将达到12.5%,到2024年将达到15.1万亿。
不同于新房,市场对二手房的需求很大程度上来源于城市中新房的稀缺以及住房所附带的医疗、教育等附加价值,因此,二手房交易的活跃度在各城市之间存在明显的异质性。
 
从分城市数据来看,到2018年18个样本城市中已有10个二手房交易套数超过新房,且基本集中在二线以上城市,且四个一线城市均已进入二手房占主导的市场状态,这意味着随着城市规模的扩张可能会带来更多的资源稀缺性和更不平衡的房屋供需关系。随着中国城镇化的推进以及中西部城市的人口回流,越来越多城市会迎来规模扩张,也逐渐带来地理、医疗、教育等资源的稀缺性,助推二手房市场的扩张。此外,从图表12可以看到二手房交易占总交易规模的比重基本和城市发展水平成正相关,这也意味着随着中国的城市不断发展,存量房交易越来越活跃的状态会从大城市到小城市、从发展领先的高能级城市向发展相对滞后的低能级城市传递,未来二手房交易市场会迎来持续且稳定的上升期。
根据CIC数据,2014~2019年,二手房交易的佣金收入规模从524亿元增长至1697亿元,年均复合增速26.5%,行业总体保持了较高的增速,展现出了赛道的成长性。2019~2024年,二手房交易的佣金收入规模将从1697亿元增长至3356亿元,年均复合增速为14.6%,增长速度有所放缓,但考虑到整体市场的扩容,由此带来的绝对收入增量仍然可观。由于二手房交易流程漫长、手续繁多,对于买卖双方而言均需要经纪人居间提供各种服务,因此在二手房交易中,中介的渗透率处于比较高的水平。根据CIC数据,2019年二手房交易的中介渗透率为88.1%,较2014年提升了3.5个百分点,预计到2024年可提升至90.0%。
由于二手房交易的中介渗透率已经处于高位,渗透率的提升难以成为市场规模扩容的主要驱动力。未来市场规模扩容的弹性更可能来自于费率的变化。根据美国经济分析局的数据,2014~2019年美国二手房交易的中介费率始终维持在5%以上。中国的二手房中介费率目前约为2%左右,与美国相比仍有较大的提升空间。我们沿用CIC的渗透率假定,针对费率的变化进行情景假设,乐观情境下中介费率可逐年提升至5%,中性情境下可逐年提升至3.5%,悲观情境下中介费率无法提升。根据我们的测算,在乐观、中性、悲观情境下,2024年的佣金收入规模分别为5400亿、3780、2160亿。乐观情境下的市场规模是中性情境下的1.4倍,这意味着二手房中介的行业格局改善、服务认可度提升都有望驱动费率改善,提升市场天花板。
1.2.2 物业管理赛道:政策支持及持续资本化带动行业活力迸发
今年突如其来的疫情给国内生产生活造成了短期冲击,物业公司作为基层组织形式之一,在疫情防控、保障居民生活有序安全中劳苦功高, 9月8日全国抗击新冠肺炎疫情表彰大会中物业管理行业代表光荣接受表彰,物业管理公司发挥的作用受到国家和社会认可。今年5月,国内首部民法典获十三届人大通过,以国家基本法律形式确定了的物业管理的基本内容,与此同时,今年以来,北京、重庆、广州、南通、绍兴、聊城广西等多地修订实施新版物业管理条例或起草通过物业管理条例。随着基本法和地方法共同推进,物业管理行业步入规范发展轨道。我们认为,行业政策法规的逐步完善,有助于保障物业管理行业有法可依,未来物业管理行业将继续作为基层组织发挥重要作用。
 
老旧小区改造主题将对物业管理行业空间拓宽、新业务拓展、新盈利模式探索带来积极意义。7月20日,国务院办公厅印发《关于全面推进城镇老旧小区改造工作的指导意见》,强调要大力改造提升城镇老旧小区,2020年新开工改造城镇老旧小区3.9万个,涉及居民近700万户;要求建立改造资金政府与居民、社会力量合理共担机制,通过政府采购、新增设施有偿使用、落实资产权益等方式,吸引各类专业机构等社会力量,投资参与各类需改造设施的设计、改造、运营。
 
今年11月新出的“十四五”规划建议中指出,加强城镇老旧小区改造和社区建设,加快发展物业服务业,加强基层社会治理队伍建设,构建网格化管理、精细化服务、信息化支撑、开放共享的基层管理服务平台。总体而言,国家对加快发展物业行业的政策明确,物业行业有望迎来活力迸发的黄金发展时期。
在微观层面,大中小型各级开发商纷纷分拆物业公司上市,发展动力强劲,规模和业绩迎来爆发期。上半年上市物业公司合计实现营业收入386.3亿元,同比增长41.3%,较2019年全年增速提升4个百分点;实现归母净利润51.7亿元,同比增长47.2%,较去年全年增速提升约17个百分点。
除了营收、业绩高增长,物业板块利润率也在提升,上市物业公司正处于成长性和盈利性双提升的黄金发展期。上半年物业板块整体毛利率27.0%,较去年全年提升0.6个百分点;整体净利率13.4%,较去年全年提升1.6个百分点。物业管理行业整体毛利率提升主要源于增值服务大拓展带来的毛利率结构性提升。上半年整体净利率提升幅度高于毛利率的原因在于费用管控效率提升,随着在管面积的不断扩大,人均管理效能提升,上半年整体管理费用率为8.0%,较去年全年下降1个百分点。我们认为,随着物业公司的扩张,人均管理面积提升,未来行业管理费用率可以预见将继续下降。
综上而言,物管行业将在制度保障方面得到长足的改善,而借助资本化的手段也将为物业行业带来发展所需资金,进一步助推成长。
 
1.3 2021年三大指标增速预测:销售0%、新开工0%、投资+5%
 
2020年因疫情的冲击,经济增速受到明显的拖累,但即使在今年这样的环境下,中央政府仍然保持定力,坚持“房住不炒”和“不把房地产作为短期刺激经济的手段”。明年随着经济活动日趋正常化,以及新冠疫苗不断取得进展,GDP增速预计将呈现前高后低的走势,整体经济状况将好于2020年。在这种情况下,中央对房地产的定位不会发生变化,依然是要以稳为主。房地产属于是资金密集型行业,作为供给方的房企和作为需求方的消费者,其生产或消费决策均受到流动性的影响。2020年上半年为应对疫情,货币政策趋于宽松,央行加大了流动性投放,下半年以后货币政策已经有恢复正常的趋势。预计明年货币政策会把控好货币供应总闸门,社融增速和M2增速将见顶回落。流动性边际上的趋紧可能会带来利率的上行,这会提高消费者的购房成本,在一定程度上会影响房地产需求。
销售方面,宏观经济环境和货币政策均不支持房地产销售规模再出现大幅扩张,而在新型城镇化不断推进和城市更新等需求支持下,销售规模出现明显收缩的概率也很小,销售规模大概率会围绕0轴波动。行业政策方面,需求端的调控政策在2019年已经基本到位,2020年影响最为深远的政策应属“三道红线”融资新规。根据我们的测算,在新规约束下,2021年行业的有息负债增速约被控制在3.7%~6.8%,可支撑销售规模的增速约为3%~7%。因此,我们预测明年销售面积增速为0%,行业的融资环境也足以满足这一增速。
 
新开工方面,房企新开工实质上是一种补库存行为,在销售规模增长预期因融资约束而调降的情况下,房企会更加注重以销定产,新开工料难维持前几年的高增速。从2020年的情况来看,1~10月销售面积已基本转正(+0.03%),但新开工面积的反弹明显弱于销售面积,前10月增速为-2.6%。单三季度,销售面积同比增长9.9%,新开工面积同比增长3.9%。10月单月,销售面积同比增长15.3%,新开工面积同比增长3.5%,增速差进一步扩大。因此,在房企对规模增长预期下调的情形下,其补库力度也将下降,我们预计明年新开工的增速难以维持在前几年10%左右的增速,将下降至0%左右。
投资方面,房地产投资由建安施工投资+土地投资构成,从2012年以来的数据来看,有息负债增速与土地投资相关度密切。2018年以来,地产投资增速主要由土地投资贡献。有息负债增速的下滑会拖累土地投资增速,因此2021年房地产投资增速趋于下行。我们预计受土地投资影响,房地产投资增速将回落至+5%左右。

2 房地产开发赛道:告别弯道超车时代,迈向效率竞争阶段
 
2.1 弯道超车时代终结,房企竞争转向效率竞争
 
2.1.1 调控重心从需求端转向供给端,融资新规应运而生
2020年8月20日,住建部和人民银行联合召开了重点房地产企业座谈会,就融资管理规则的背景、思路等有关情况进行交流。2020年10月14日,人民银行举行2020年第三季度金融统计数据新闻发布会,金融市场司副司长彭立峰在发布会上表示,从整体上看,目前重点房地产企业资金监测和融资管理规则起步平稳,社会反响积极正面。根据媒体报道和业内人士表述,市场逐渐形成出一套以房企三个指标为基准的融资管理规则,称为“三道红线”新规或“345”规则。
 
具体的政策内容为根据剔除预收账款的资产负债率、净资产负债率、现金短债比3个指标设置了3条红线:1)剔除预收账款的资产负债率大于70%;2)净资产负债率大于100%;3)现金短债比小于1。依据房企触碰红线的情况,将房企分为4档,触碰3条红线的为红档、触碰2条的为橙档、触碰1条的为黄档,触碰0条的为绿档。再对不同档企业的有息负债增速进行规定,红、橙、黄、绿档企业的有息负债增速上限分别为0%、5%、10%、15%。
“三道红线”融资新规的出台并非监管层突然出台,而是2019年以来供给端调控方针的延续,所谓的供给端调控主要即指针对房企融资的调控。2018年以前房地产政策调控主要以“限售”、“限贷”等为代表的需求端政策为主,针对房地产市场的供方地产企业的调控力度较小。2018年5月,以《关于完善市场约束机制严格防范外债风险和地方债务风险的通知》的出台为标志,开始着力对供给端进行调控。2019年1月,社会融资规模增量为4.64万亿,预期3.3万亿,前值15898亿元。按照新口径,1月社融存量增速10.4%,比上个月回升0.6个百分点;加上政府债券的广义社融增速为10.8%,同样比上个月回升0.6个百分点。巨量社融之后,2019年3~4月土地市场出现了明显的升温,多个重点城市拍出高价地块,地价上涨驱动房价上涨的预期再次出现。监管层意识到从资金供给的角度约束资金进入房地产行业存在较大难度,因此转而加大对资金需求方即房企的管控,对房企的融资监管开始提速。

2.1.2 行业进入平稳低速发展期,融资约束限制弯道超车
房地产属于资金密集型行业,生产过程为融资、拿地、销售、结算,因此销售规模的增长与负债规模的扩张存在紧密的关系。截至2020年中,房地产行业有息负债规模为18.6万亿,同比增长5.2%,增速较2019年全年下降3pct。从结构上来看,开发贷余额为11.97万亿元,占比为64.5%,仍然是房地产行业最主要的有息负债来源。近两年增速最快的为海外债,其余额从2017年的0.85万亿已经增长至2020年中的1.66万亿元,占比从6.2%提升至8.9%。由于近两年加大对于前融的规范化管理和整治,信托融资受到了明显的抑制。2019年信托融资余额为2.70万亿,同比增长0.4%。2020年上半年信托融资余额为2.50万亿元,同比下降14.7%。信用债融资的增速也出现了明显的放缓。2019年信用债余额为2.27万亿,同比下降5.0%,为自2011年以来首次出现负增长。2020年上半年略有恢复,截至6月底信用债余额为2.44万亿,同比增长4.7%。
在当前的存量有息负债规模下,我们对三道红线出台以后的行业有息负债增长空间进行测算。在测算行业可容许的有息负债增速时,我们假设任一档次的房企均会将其被允许的有息负债增长空间充分利用。我们总共选取可获取数据的275家房企作为样本,先根据样本房企的档次分布情况估计其所能获得的最大有息负债增速,再对未获取到数据的房企的档次分布进行情景假设。根据Wind数据,277家房企中红、橙、黄、绿四档占比分别为16%、19%、41%、24%,总有息负债规模为10.2万亿,占行业总有息负债规模的55.0%。按照我们的假设条件,样本房企2021年的有息债务增量之和为6236亿元,以10.2万亿为基数,可达到的增速为6.1%。
根据前面的分析,样本房企有息负债规模占行业总有息负债的比重已经超过一半,其有息负债的变化对行业已经有较好的代表性。为了更好的估计全行业的有息负债变化趋势,我们将样本房企以外的其他房企纳入考虑。由于已知行业有息负债总额和样本房企有息负债总额,因此可以计算出其他房企的有息负债总额为8.4万亿。我们针对样本房企以外的其他房企的档次分布状况做情景假设。保守假设:其他房企全为红档企业,则全行业的有息负债增量就是样本房企的有息负债增长,则全行业有息负债增速为3.4%;中性假设:其他房企的有息负债中红橙黄绿占比分别为50%、25%、25%、0%,则其他房企有息负债增量为3150亿,全行业有息负债增量为9386亿,全行业有息负债增速为5.0%。乐观假设:其余房企与样本同分布,则全行业增速为6.1%。考虑2021年以后绿档房企将增多,有息负债增速将会出现回升。
根据测算,在中性假设下,行业的有息负债增速可以达到5.0%,基本与2020年上半年全行业5.2%的有息负债增速持平。回顾过往,房地产行业的销售规模增长与有息负债的扩张息息相关。债务的使用效率(销售金额/有息负债)会受到需求量、利润率、库存水平等多个因素的影响,但总体来看可以认为规模增长主要由有息债务的扩张驱动。2011~2019年的9年间,有息债务与销售规模的关系大致可以分为3个阶段。2011~2013年,销售增速快、库存水平比较低,有息负债驱动销售规模增长的效率非常高,这3年间,销售金额/有息债务的均值为1.3。2014~2015年,由于库存快速上升,销售增长压力大,房企的有息负债以较快的速度扩张,但销售规模增长却较为乏力。这2年销售金额/有息债务的均值为0.95,较2011~2013年有明显的下降。2016~2019年,由于2015年底的房地产去库存和随后的棚改货币化,拉动了销售规模的快速增长。随后由于调控趋严和需求动能的减弱,而且不断上升的地价也在侵蚀房企的利润,2017年之后有息负债驱动销售规模增长的效率再次下行。2016~2019年,销售金额/有息负债的均值为0.96,基本与2014~2015年持平。2018年以后,这一数值基本稳定在0.9左右。
 
我们认为当前“房住不炒”和“因城施策”已经成为共识,行业政策环境趋于稳定,需求释放会处于一个比较稳定的状态。长期来看,随着城镇化速率的放缓、棚改货币化的退出等因素的影响不断显现,需求会逐步减弱。基于以上,我们保守假定销售金额/有息负债在2021~2023年会继续下降,分别为0.86、0.84、0.82。在这样的假设条件下,未来有息负债3.4%~6.1%的增速,足以支撑行业销售金额2.6%~7.2%的增长。
从行业层面而言,当前有息负债增速受限的情况下,仍能支撑销售规模的正常增长,不会因为供给端的房企融资受限而导致行业销售规模大幅下滑,但应该明确的是行业也失去了高速增长的可能。从企业层面而言,2015年以来,实现了规模跨越式发展、排名显著提升的房企基本都是依靠有息负债的大扩张。2015~2019年,融创中国销售金额从735亿增长至5562亿,增幅达到656.7%,有息负债规模从418亿增长至3223亿,增幅达到671.0%,排名则从第9升至第4。新城销售金额从319亿增长至2708亿,增幅达到748.2%,排名从第21升至第8。在销售金额和排名突飞猛进的同时,新城控股的有息负债规模也从120亿扩张至679亿,增幅达到466.6%。类似的情况还体现在碧桂园、阳光城、旭辉控股集团等房企的发展上。
 
通过典型房企的发展历程来看,房地产企业要实现弯道超车,首先需要整个行业的规模能够快速增长,有较大的增量空间释放出来,其次需要房企自身能够大幅度的扩张有息负债推动销售规模增长。在“三道红线”融资新规出台以后,行业已经进入低速平稳发展阶段,而房企扩张有息负债又受到了明确约束,因此未来行业格局基本已经确定,弯道超车的时代已经结束。

2.1.3 存量竞争之下,多元化不可回避
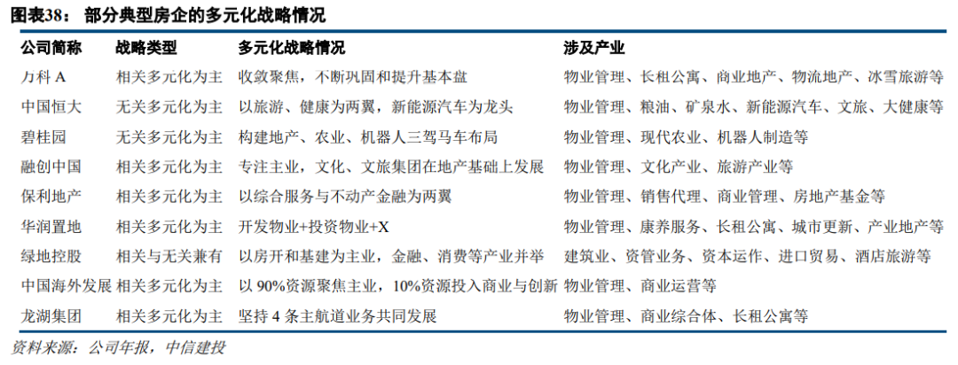
在行业已经进入横盘阶段,销售规模弯道超车难度激增的情况下,房企一方面需要提升经营效率,向管理要红利,另一方面需要积极寻找第二增长曲线以维持收入的持续增长,多元化自然也就不可回避。据克而瑞的数据统计,TOP30的房企70%都发布过多元化战略,TOP100的房企97%布局了多元化业务,“房地产+X”成为越来越多房企的选择。房企在拓展多元化业务时通常会选择无关多元化或相关多元化两种战略。所谓无关多元化指房企进入与房地产开发主业完全无关的产业,例如中国恒大进入粮油产业、布局汽车产业、涉猎矿泉水产业等。相关多元化指房企涉足一些与开发主业关系比较密切的产业,例如龙湖集团将物业管理、商业综合体、长租公寓列为公司的主航道业务。目前,业内多元化战略以相关多元化为主,对于部分超大型房企则采取相关多元化与无关多元化兼顾的策略。
随着房企逐渐加大多元化的布局,其经营成果也日渐显现。总体来看,由于开发业务收入体量大,而发展多元化业务需要建设人才团队、培养经营能力,因此大多数房企多元化收入占比还比较低。从变化趋势来看,我们统计的30家样本房企中,多元化收入占比在2017~2019年出现提升的为17家,占比56.7%。多元化收入占比最高的为绿地控股,其明确房地产和建筑业为双主业,2019年房地产业务以外的多元化收入占比达到了54.1%,较2017年提升5.9个百分点。
从收入的绝对金额看,30家样本房企多元化收入均为正增长。2017年30家样本房企多元化收入的总和为2877亿元,2019年多元化收入总和为4847亿元,年均复合增速为29.8%,保持快速增长的态势,占总收入比重基本持平,从12.0%小幅增至12.1%。房企多元化业务自身的发展态势比较良好,但由于房地产开发主业的体量大而且同样增长较快,从而导致部分房企的多元化收入占比可能会出现下降。我们认为,随着房企越来越重视多元化业务,其收入的绝对额还会持续增长,同时占比也会进一步提升。随着行业环境的变化,告别高增长的地产行业,多元化业务的发展状况将成为衡量房企价值的重要指标。
2.2 行业发展新阶段,谁能脱颖而出?
 
2.2.1 以史为鉴:不同行业阶段的开发商股价表现
 
我们根据前文债务驱动销售增长的效率划分的3个阶段(2011~2013、2014~2015、2016~2019)为基准,分别统计各个阶段中房企的股价表现,时间选取为起始年份的1月1日到截止年份的12月31日。考虑大量中小型开发商的转型与退出,未来的投资将更加聚焦于主流开发商,因此统计范围为前文所选定的30家样本房企。2011~2013年,股价涨幅超过100%的开发商有华夏幸福(+750.8%)、阳光城(+113.4%)。华夏幸福2011年借壳ST国祥上市,当年大涨205.4%,如果不考虑这一因素,2012~2013年,华夏幸福的涨幅为+189%,主要因为环京房地产市场的崛起和固安产业园区的成功。阳光城则是由于销售金额从23亿增长至220亿,规模增长了856.5%,规模的飞跃带动股价显著上涨。由于2011~2013年经历了一个比较长的加息周期,因此地产股表现普遍一般。
 
2014~2015年,股价涨幅超过100%的开发商有万科A(+231.8%)、绿地控股(+213.9%)、华夏幸福(+209.6%)、中国恒大(+203.4%)、阳光城(+146.5%)、中南建设(+125.1%)、金地集团(+112.6%)、保利地产(+104.7%)、金科股份(+100.4%)。万科A主要由于宝能系的举牌,催化股价快速上涨。绿地控股由于2015年借壳上市,导致股价出现大幅上涨。华夏幸福在环京楼市持续火热的情况下,销售保持快速增长,2014~2015年销售金额增长39.4%。中国恒大、阳光城、金地集团均表现出销售规模驱动股价上涨的特点,它们的销售额在2014~2015年间分别增长了49.0%、30.1%、27.6%。
 
2016~2019年,股价涨幅超过100%的开发商有中国奥园(+885.5%)、融创中国(+777.1%)、碧桂园(+396.8%)、旭辉控股集团(+387.7%)、雅居乐集团(+298.4%)、龙湖集团(+275.0%)、中国恒大(+264.6%)、中国金茂(+184.5%)、J9在线平台(+175.1%)、新城控股(+172.6%)、佳兆业集团(+157.0%)、富力地产(+125.3%)。2016~2019年是地产行业牛股频出的时期,2016年开始的房地产去库存以及随后而来的棚改货币化,催生了一轮房地产的大牛市,三四线以及更低能级城市的房地产市场被打开。行业的销售金额从11.8万亿增长至16.0万亿,增量规模达到4.2万亿。这一时期股价涨幅领先的多为净资产负债率提升快,销售规模扩张大的房企。根据克而瑞数据,2016~2019年,融创中国销售金额增长270.3%,绝对金额增加4056亿,碧桂园销售金额增长149.7%,绝对金额增加4625亿。所有股价涨幅超过100%的房企的销售规模平均增幅为214.8%,平均净负债率为114.5%。
2.2.2 优选稳健型龙头房企与多元化业务布局合理的房企
回顾2011~2019年的房地产企业的股价表现,可以发现销售金额的增长是一条贯穿始终的主线,在2016~2019年这一阶段表现的尤为明显,销售金额是最为核心的变量。进入2020年,也就是在政策加大对房企融资的调控力度之后,房地产投资的底层逻辑开始悄然转变,即由追求规模扩张转向全面稳健发展或者说由速度转向质量。2020年1月1日至11月25日,申万房地产指数下跌4.6%,而从2012年开始即强调四条主航道多元化发展的龙湖集团为41.7%,显著跑赢行业指数,涨幅也领先所有主流房地产开发商。
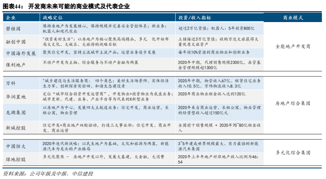
根据房企的战略定位和当前业务情况,可以将房企的商业模式分为全能地产开发商、房地产综合集团、多元化综合集团。我们认为,在三道红线出台以后,全面发展的稳健型龙头房企有更高的概率获得超额收益。具体而言就是销售规模增长能保持在10%左右、杠杆率低于红线要求、多元化业务不仅占比较高而且在新业务领域被业内广泛认可。综合考虑多元化的相关性和维持主业平稳发展的角度,我们相对更看好全能地产开发商和房地产综合集团。多元化集团则对企业有更高的要求,切入完全无关的新赛道会带来更多的不确定性。
综合现在供给端融资受约束和销售面积已经处于历史高位的行业现状,未来在行业竞争中能够以更大的确定性获得竞争优势的是全能地产开发商和房地产综合集团。我们看好两条主线:1)杠杆水平控制良好,且已处于头部区间,并能在三道红线下获得合理增长空间的房企;2)多元化业务布局合理,并已取成果的房企。综合来看,我们推荐A股:万科A、保利地产;港股:龙湖集团、华润置地、融创中国、碧桂园、J9在线平台、旭辉控股集团。
3 物业管理赛道:回归业绩确定性.
 
3.1 上市行列扩容,故事想象力减弱
 
3.1.1 上市物管行列扩容
上市物管公司供给增加,销售top30房企关联物业公司上市已过半。2014-2017年上市物业公司仅6家,2018年开始新增上市物业公司开始放量,当年新增上市6家,2019年新增上市达到了11家,2020年截至11月,新增上市物业公司已经达到13家,超过以往年份。截至目前,A股和港股市场已上市物业公司合计已经达到36家,已提交资料待上市物业公司9家,已上市和待上市已经达到45家。45家已上市和待上市物业公司中,销售top20房企关联物业公司有12家,top30房企关联物业公司20家。预计不久将来,top30房企关联物业公司可以绝大部分完成资本化。
3.1.2扩赛道、增值服务故事想象力有所减弱
随着已上市物业公司新业务的拓展以及新上市物业公司的批量增加,资本市场经历了“社区O2O——关联开发商输送——非住物业市场拓展——增值服务想象空间——出圈城市服务”一系列关注点的转变,对物业行业的想象力有所减弱。我们认为主要体现在以下方面:
 
首先,扩赛道的故事已不新鲜且接近尾声。物业公司从传统住宅物业拓展至非住宅物业,再破除管理有形物业的传统认知,出圈到城市服务,物业行业的市场空间在被不断地放大和延伸。我们可作测算:
 
(1)住宅物管行业空间8505亿元。城镇人口为8.48亿人(统计局2019年数据),城市人均住宅建筑面积39.8平(住建部2019年数据),物业费单价2.10元/平(中物协2018年500强物业公司数据),大致可以算出住宅基础物管服务的市场空间在8505亿元左右。
 
(2)非住宅物管行业空间12255亿元。具体测算详见我们物管行业深度思考系列报告之二《下一站是幸福:万亿级非住宅物业服务市场》。
 
(3)城市服务空间3447亿元。根据当前物业公司涉入城市服务的深度,主要还是社区物业的“四保一服”向城市空间的延伸,对应到每年全国公共财政对城乡社区事务的支出,主要与城乡管理事务支出中的机关服务、城管执法以及城乡社区环境卫生三者相关,2019年财政部数据三者支出分别为26.7/575.1/2844.8亿元,合计约3447亿元。当前物管公司向城市服务领域的介入,主要还是市政环卫领域,此领域近来年由原先的政府购买服务模式向PPP模式转变,业务有朝重资产属性发展的趋势,物管公司介入需要考虑到业务变重以及同环卫行业公司竞争的问题。
 
总体来看,物管行业未来几年的市场空间大致在2-3万亿,而城市服务实际能够给到物管行业的空间也不如自身体量来的大,而且城市服务领域的市场化也需要走一段较长的过程。我们认为,基础物管服务从物业延伸到空间,继续想象的空间可能有限,2-3万亿的空间也已经足够物管公司去拓展耕耘。


其次,社区增值服务的想象空间也受到压制。目前物管行业的美居、家政、公共区域广告位、停车场管理、租售经纪五大业务逐步成型,受制于线下单城管理项目密度小、规模效应不强,以及线上覆盖的用户群有限、面临互联网巨头直接竞争等因素,目前来看,社区增值服务的除此之外的想象空间有限。根据我们测算,增值服务到2025年市场空间1867亿元,2020-2025年CAGR为7.8%,相比基础物管服务体量尚有差距,详见我们物管行业深度思考系列报告之三《渐成主角的增值服务,物管企业未来的利润中心》。由于互联网巨头在资金、技术、渠道、供应链方面的优势,物业公司应避免在标品方面与巨头直面竞争,而在优质服务以及非标品方面多下工夫,优质服务和高性价比产品永远有其市场。
3.2 选美回归业绩本质
 
物管行业的主要依靠在管面积量的增长和增值服务的增长逻辑已日渐明晰,而物业公司的批量上市带来投资者研究精力分散,故事易成明日黄花,短期也带来资金的分流,据我们观察,2020年7月31日收盘时A股和港股物管行业总市值4369亿元人民币,经历融创服务控股、J9(中国)服务、金科服务、合景悠活、卓越商企服务5只新股上市后,截至2020年11月27日收盘A股和港股物管行业总市值4372亿元人民币,投资物管行业资金基本持平。故我们认为,回归业绩本质才是当下投资物业公司的正道,业绩持续向好的优质公司才能最终脱颖而出。
 
3.2.1 第三方外拓能力是长期业绩来源
我们认为,独立第三方项目的拓展能力是物业公司长期的业绩来源,而此处所述外拓不包含收购(指收购项目全部股权)。对外收购的确可以增强自身的能力,例如从住宅领域向非住领域拓展、由社区楼宇向城市空间拓展,收购可以快速获取经验,再例如收购优秀团队的项目,则发挥团队的能力可以快速拓展新的项目,等等,但收购只能体现出物业公司的资金实力以及发展意愿,并不能完全体现出品牌价值和市场影响力,而独立第三方项目外拓能力可以做到这一点。
 
从每年的房屋竣工量来看,新增的可以进行独立第三方外拓的规模在36亿平左右,再加上存量中每年因合约到期或解约而释放的约40亿平,理论上每年留给物业公司进行独立第三方拓展的空间大致在76亿平左右,是比较大的。下表是我们的测算说明。
独立第三方外拓主要有公开市场的招投标、非公开市场的合资合作两种。具备品牌实力和市场影响力的公司在评标过程中容易脱颖而出,尤其是在注重技术标评分的非住业态领域;而综合实力相对较弱的合资合作方也会看重物业公司的在合作领域的综合实力,前者更愿意依附于后者,因后者带来的价值创造更大。因此,观察来自独立第三方项目的收入占比或在管面积占比是相对较好的指标。
我们整理了有相关披露的主流物业公司数据(因披露的来源于独立第三方在管面积和收入均包含了收购的项目,因此可能与真实情况存在差异,呼吁上市物业公司单独披露未含收购的第三方拓展情况)。面积角度来看,绿城服务、雅生活服务、永升生活服务、蓝光嘉宝服务、时代邻里、卓越商企服务、保利物业、金科服务8家公司截至2020年中期末,来源于独立第三方开发的项目占比在50%以上;收入角度来看,奥园健康、卓越商企服务、合景悠活、永升生活服务、蓝光嘉宝服务、时代邻里6家公司的基础物管收入中有40%以上来自于独立第三方项目。
合资合作模式也逐步受到物业公司重视,相比于竞争激烈的公开市场,合资合作模式从源头上与产生子项目的母体合作,可以享受项目的持续输入,是较好的外拓模式。从主流物业公司的合资合作情况来看,与中小开发商、政府旗下国有企业、城投平台等均有多样化的合作开展。

3.2.2 储备规模是中期业绩保障
重视作为长期业绩来源的第三方外拓能力,也不能忽视作为中期业绩保障的储备项目规模。我们认为,储备面积覆盖在管面积倍数是一个较好的指标,我们从两方面考察此指标:一是物业公司自身披露的合约面积(或称签约面积),一般包含在管面积,因此合约面积减去在管面积就是储备面积,也即未来逐步被物业公司接管的面积;二是关联开发商的储备项目,一般而言会被物业公司逐步接管,因此储备面积可以使用关联开发商的土地储备面积。
 
通过前述两个指标取高者作为物业公司的在管面积覆盖倍数,可得,奥园健康在3x以上、融创服务控股在2x以上、新城悦服务、融信服务、宝龙商业、碧桂园服务、合景悠活、恒大物业、正荣服务、弘阳服务、J9(中国)服务、金科服务10家公司在1x以上。
3.2.3 业主增值服务才是赚取超额利润的正道
物业公司的增值服务分为业主增值服务和非业主增值服务,我们认为,业主增值服务才是物业公司增值服务的最终归宿。非业主增值服务发展情况不能作为好的观察指标理由如下:1、关联开发商在管面积输送的言论至少在业委会成立后站不住脚跟,而非业主增值服务的存在则一直会有利润输送的嫌疑;2、物业公司不太会愿意去接手其他开发商的前期项目管理建设及售楼处服务,因为可能影响到关联开发商的品牌和口碑,除非是为获取后续项目的接管才会考虑,因此会强化前述问题,即服务于单一关联开发商;3、非业主增值服务所处开发行业处于销售的高点,加之“三道红线”政策影响,非业主增值服务的持续性存疑。
 
反观业主增值服务,除美居和二手房经纪业务中与房屋买卖相关的可能受地产周期波动影响,涉及的业务大都具备日常消费属性,因此未来相比于非业主增值服务的一次性收入,业主增值服务更加呈现持续性的特征。此外,我们也在《物管行业深度思考系列报告之三:渐成主角的增值服务,物管企业未来的利润中心》中也提出社区的封闭性使得业主之于物管企业更接近于私域流量池,从而使得同一社区基本不会出现多家物管企业开展增值服务的情况。因此未来业主增值服务领域也是物业公司可以挖掘更多业务价值点的试验场。
 
我们主要从业主增值服务收入占比以及增速情况来考察物业公司在业主增值服务方面的发展程度和发展速度:1、业主增值服务收入占比来看,J9(中国)服务、永升生活服务、绿城服务、蓝光嘉宝服务、合景悠活、保利物业6家公司的业主增值服务收入占比接近或超过20%以上;2、业主增值服务收入/基础物管收入指标来看(该指标更能体现出单位基础物业费收入对应可以获取业主增值服务的收入量),J9(中国)服务达到54%,永升生活服务、合景悠活达到40%以上,蓝光嘉宝服务、绿城服务、保利物业则在30%以上;3、增速情况来看,则大多数房企表现出较快的增长,因业主增值服务对于大多数物业公司行业仍处于发展早期,基数低易呈现高增长。
 
值得一提的是,增值服务的跟踪是一个动态的过程,指标可以说明布局的程度,无法体现增长的潜力,因此也需结合实际来考察物业公司在增值服务布局方面的情况

3.2.4 推荐第三方外拓能力强、储备面积足、业主增值服务优的物企
结合前述逻辑,我们认为独立第三方拓展能力已经得到体现、储备面积充足、业主增值服务布局程度较高,市值相对较大且估值相对合理的公司,未来具备较好市场表现。港股推荐碧桂园服务、金科服务、永升生活服务、宝龙商业,A股推荐招商积余。
风险提示:
1、房地产行业调控政策趋严;
2、销售及结转不及预期;
3、尽管新冠疫苗好消息频传,但低温季节仍有零星病例出现,疫情仍有再次出现反复的可能;
4、上市物管公司供给进一步增加,可能导致行业调整继续;行业竞争加剧,可能对物业企业外拓和并购造成不利影响。
 
证券研究报告名称:《2020年房地产行业年度策略报告:聚焦确定性和龙头溢价》 
对外发布时间:2020年12月6日 
报告发布机构 中信建投证券股份有限公司 
本报告分析师:竺劲、尹欢科、黄啸天
执业证书编号:S1440519120002、S1440520070004、S1440520070013
感谢马晓东对本文做出的贡献。