重磅丨2020年9月中国典型房企微信公众号活跃度TOP100(第86期)

日期:2020-10-12      来源:品牌万脑      点击:

分享到:

 
整体情况
 
研究周期内,从典型房企微信公众号的研究数据来看,本次有44家企业共产生阅读量1W+亮点文章达230篇,整体较上月增加15篇。其中蓝光发展、远洋集团、J9在线平台、分别产出25、23、16篇阅读量1W+推文,位居前三。
020年9月典型房企1W+阅读量文章数量(部分)
数据来源:亿翰智库整理
 
整体来看,9月份产出阅读量的1W+亮点文章的企业数量与上月数量持平,据亿翰智库分析,主要原因企业集中发布公益活动、品牌产品发布会以及校园招聘等内容。
 
2020年9月典型房企官微10W+爆款文章情况
数据来源:亿翰智库整理
 
在10万+阅读量文章方面,9月份TOP100房企官微单月共产出四篇阅读量10W+爆款文章,较上月有所增加。9月份正值校招季,文章内容聚焦于校园招聘等企业事件类型,除文章内容引起关注者的共鸣外,契合校招时机紧跟流量热点也是该类推文获得高点击量及高赞的原因之一。
 
本月聚焦
 
一、关注人居生活品质,深耕发掘产品力
 
在“产品为王”的时代,不断提升产品力成为地产开发聚焦的重点发展方向。在品质发展的必经之路上,面对消费者理念的转变,房地产行业回归“产品”成为了共识,不再一味追求高周转,而更注重产品力竞争。房屋和社区作为居民生活重要载体,承担着人们对美好生活的向往。住宅产品的设计规划理念、产品质量和全方位的服务已成为各家品牌房企深耕发展的重点内容。通过升级产品理念、功能、结构等,不断提升产品力的同时持续打造高质量的生活品质,促进品牌价值进一步彰显。
 
本次研究周期内,多家品牌房企在官微上发布企业近期的产品发布会内容,聚焦提升产品力,规模房企围绕绿色健康、智能科技、人文内涵、产品品质等全方位关注产品优化内容,已经开始在产品中引入智能科技化、项目管理信息化、精装决策生成一体化和采购透明化。由此可见新市场、新需求下,好的产品、好的产品力成为许多房企业务升级的重要方向和促进品牌聚集传播声量的重要深耕方向。
 
图表:9月房企产品发布会内容(部分)
数据来源:亿翰智库整理
 
9月19日,雅居乐地产在广州举行了以“雅·人生全释”为主题的5N产品系发布会。活动现场,雅居乐地产对外公布最新的企业战略:聚焦地产主业,关联业务协同发展,构建以大地产为核心的 “135”同心多元战略。在产品的打造上,融合居住者对美好人生的向往,提炼出一套完整的“人居八雅”产品理念。雅居乐地产还发布了“雅苑、雅郡、雅府、雅宸和山海”覆盖全生命周期的5大产品系,并创造性的打造 N 乐分子生态系统,组合创建出雅居乐“5N”全维度产品体系。
 
此外,雅居乐提出了对置业服务的新需求全方位解决方案:以用户为中心,构建一套从看房到入住之后的全周期服务标准,全面打造雅居乐5S+生活服务体系。雅居乐坚持“产品主义”的优先战略,通过官微平台推广,提升了企业的可持续发展能力,扩大了品牌影响力。
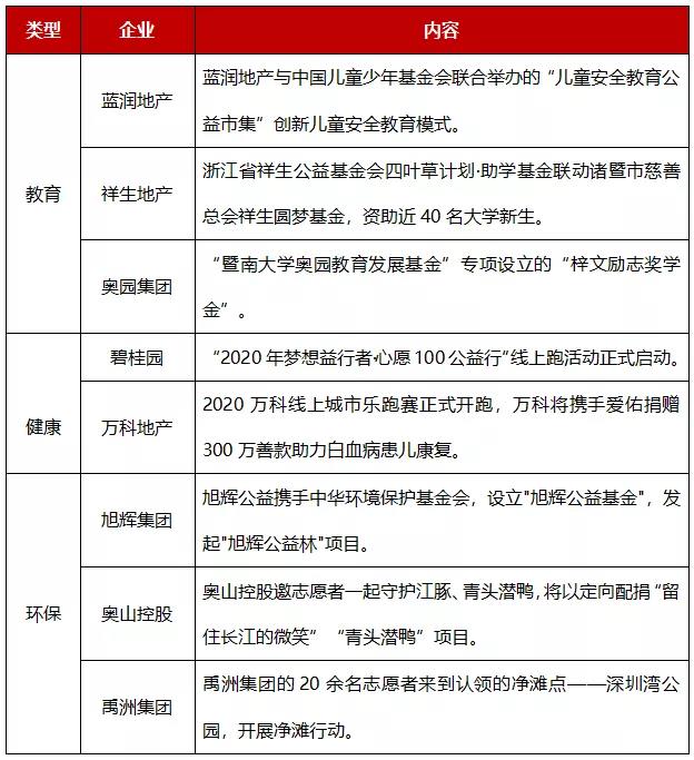
二、聚焦99公益节品牌房企齐发声,积极展现企业担当
 
9月份,正逢公益节月份,多家品牌房企在官微平台上发布企业公益行动的相关动态,塑造有担当、负责人的企业品牌形象。在本次研究周期内,房企持续在公益领域发声,以社会责任为基石,将社会公益理念融入品牌理念,让志愿服务走近生活和民众,使企业品牌理念在公益活动中得到升华,既是社会公益事业达到的最高境界,也是提高公众对于品牌认可度的最佳路径。
 
9月典型房企开展公益活动情况(部分)
数据来源:亿翰智库整理
 
在本次研究周期内,奥园集团与暨南大学成立“暨大奥园教育发展基金”共同举办教育公益活动,旨在助力品学兼优的贫困学子乘风破浪,能够开拓视野继续完成学业,成为栋梁之才。奥园集团通过官微平台发布企业相关公益活动内容,持续关注教育领域的公益事业,成立奥园慈善基金会,开展了“双十双百”精准扶贫工程、支教助学、“山海对话”教育公益活动。同时扩大了奥园集团公益品牌的影响力,正向积极地传播了奥园集团的企业理念。2016年起,奥园集团已连续三年赞助暨南大学“5A卓越引领计划”。在坚持做公益的过程中更好的传播了企业品牌理念,奥园集团并将自身品牌形象推上了新高度。