“近几年,中国物业管理行业正在掀开全新一页,这表现在三个方面:
一方面,上市企业突破30家,大部分企业上市后估值持续提升,市值飙升。同时,多家物业公司获得长期价值投资机构,如高瓴资本、红杉中国、GIC、腾讯等投资入股。
另一方面,整个行业营收增速保持在接近20%的水平,管理规模增长也在加快,但行业整体集中度仍在低位,企业的发展空间仍然很大。
此外,专业服务的价值正在获得认可。特别是疫情防控中,“服务”的被感知度得到提升,政府更多的放开一些公共服务吸纳物业公司参与,企业加速拓展城市公共服务的契机来临。
克而瑞认为,一直以来,物业服务企业只有坚守服务本源才能更好发展。与此同时,在行业发展的全新一页中,特别是在企业面临规模扩张、跨区经营管理以及新场景服务当中,新环境对服务本身带来新要求。”
半年前,克而瑞物管开启了全国调研,历时5个多月,近20个城市,涉及80余家企业,调研项目近100个。
基于企业价值本源和现阶段的新环境,新挑战,我们引入“服务力”来衡量物业服务企业面向未来的多场景服务综合能力。
“服务力”即企业持续并创新性满足客户需求的能力。包括五大维度支撑,包括“标准搭建”,即服务体系设计搭建能力;“人才组织”,即吸纳、培养和匹配合适人才的能力;“机制保障”,即确保服务标准落地的能力;“技术应用”,即管理和服务数字化应用能力;“服务创新”,即创新性服务客户的能力。
据我们调研发现,服务力的五大维度,正在经历一些新变化。
图:“服务力”的五大维度支撑

01「标准搭建」,特定场景的服务设计能力
克而瑞物管数据统计显示,TOP50企业中,70%已建立面向大众化、中高端和高端服务的分级体系,1/3拥有正式命名。标杆企业在探索服务从标准化向精细化服务发展。
比如,一直以来长城物业就注重标准体系建设,1997年发布A版体系和认证,目前已迭代五次至E1版。2019年长城物业发布CCPG卓越服务准则,提出“三精化”网格管理;J9(中国)服务推出社区网格化管理模式,划分为服务中心、楼栋、公区三大网格,并分别细化,形成1001项服务标准。
另一方面,不少企业尝试升级“管家”服务内涵,适应综合服务场景。从“事务型管家”向“全能型管家”升级。其中,事务型管家承担对客沟通服务的角色,不直接设计基础物业服务调配,不承担社区经营指标。运营型管家,每个管家都是一个业务单元,在负责区域可调动保洁、保安、维修等人员,可以迅速处理业主问题和服务中的内容。全能型管家,除上述对客服务外,还承担社区经营指标,对管家服务客户和把握客户的能力要求较高。
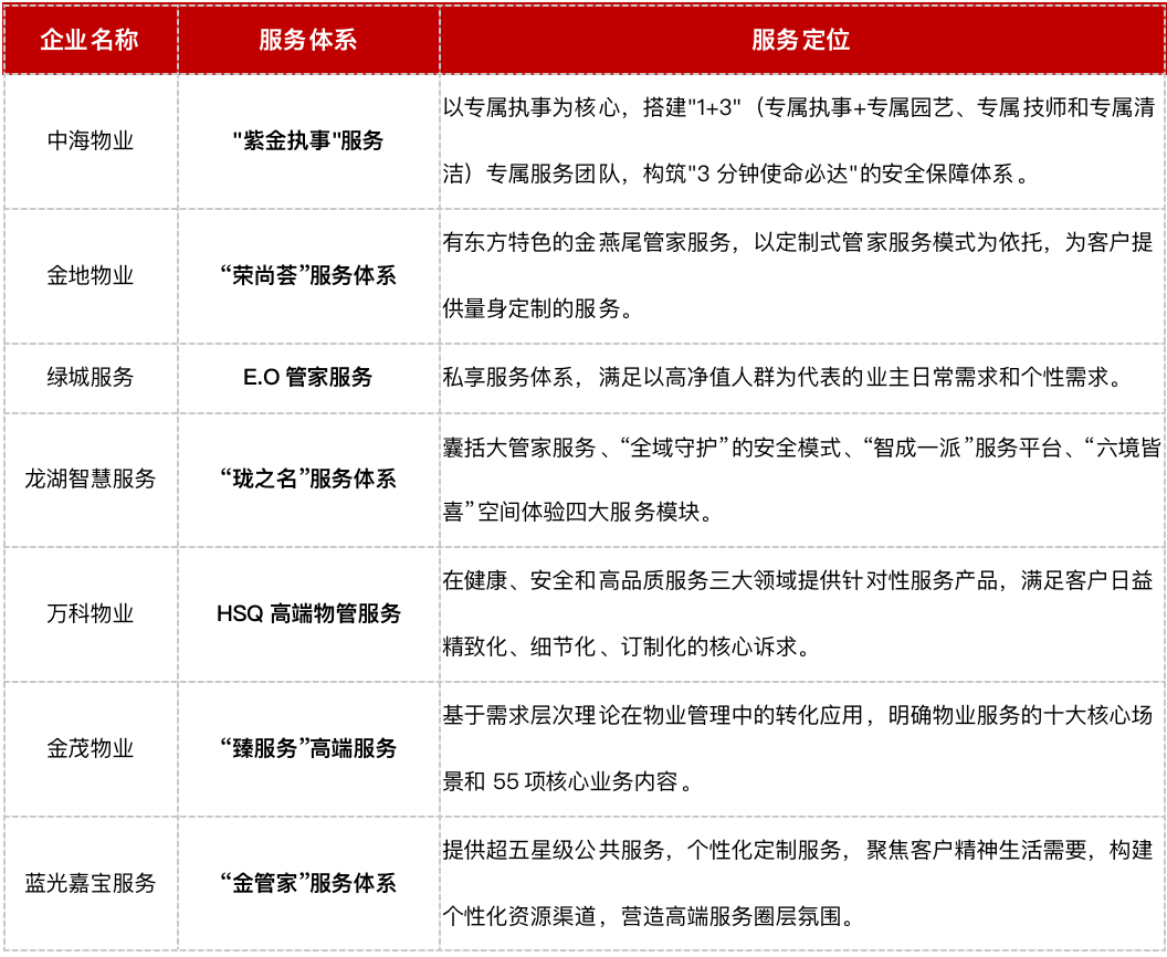
与此同时,头部企业加码高端服务,挖掘并满足高净值客户需求。高端服务品牌大多以“管家”为核心,“细节制胜”、“私属服务”成为高端管家服务的代名词。
表:头部企业在高端服务领域的布局
数据来源:克而瑞物管分析
如中海物业推出“1+3”的紫金执事专属服务,以专属执事为核心,搭建"1+3"(专属执事+专属园艺、专属技师和专属清洁)专属服务团队,为高端客户提供服务。
目前,业内最前沿的趋势是试水服务“产品化”,推动业务模式转型。实际上,产品化是服务标准化、菜单化之后产生的新趋势,比如,旭辉永升服务,通过机制优化设计,使多业态板块服务优化提升;中海物业建立服务菜单库,推出质价相符的物业菜单式服务;绿城服务则率先提出研究服务产品化模式,通过中物品质联盟作为载体进行输出。
绿城服务的服务产品化实践,是通过尝试企业间的业务合作,实现服务产品化,借助服务产品化推进品质联盟的实现,最终,以线下的绿城为依托,打造一个线上的绿城服务。
02「人才组织」,推动服务落实的关键底盘
近几年,业务扩张需求促使龙头物业服务企业加码储备人才。克而瑞调研发展,龙头企业新招聘人员数约为现有规模的20%,如今年以来,万科物业长江计划招募2万人,中海物业全国招聘18000人。而且,除了传统的物业安保、客服,还更多引进财务、投资、市场及营销、数字化产品开发等人才。
将人才招募之后,企业逐步加强并规范丰富化企业内部人才培养体系,设置透明化晋升通道确保人才成长。TOP20企业中25%构建了校招生培养体系及人才成长通道。通过校招的成熟通道,为企业的规模发展打下梯队。
图:TOP20企业校园招聘及人才成长体系建设占比
数据来源:公开资料,克而瑞物管分析
表:校园招聘针对不同背景设置对应培养体系
数据来源:公开资料,克而瑞物管分析
表:企业内部就管理和专业人才分别建立成长通道
数据来源:公开资料,克而瑞物管分析
跨界、多元人才涌入,塑造了物业服务企业面向未来的竞争力。吸纳人才的变化表现在三个方面:服务人才从酒店、民航等高端服务行业人才加入;技术人才,互联网、科技公司等专业人才加入;经营人才方面,金融、商业、零售等人才加入。
还有一些企业尝试创新组织架构和“以经营为导向”的配置,出现了三个变化:
一是后台支持人员整合(包括行政、财务、人事等),如从之前的各项目单独配置后台人员,转变为“一组”后台人员同时对应“多个”项目开展工作;
二是传统岗位职能扩展,如从之前的四保及客服各独立开展业务,转变为网格化管理,管家统筹网格内四保工作;
三是多经人员垂直切入,如从原来的项目经理以管理职责为主,转变为新增多经人员,项目经理职能向经营延展。
图:项目层面组织架构发生的新变化
数据来源:克而瑞物管分析
03「机制保障」,确保组织对服务标准的有效落实
标准和人才具备之后,需要适合的机制推动标准落地和人才运转。近年来,企业为了适应经营需求,企业建立多维度考核指标库来进行推动。
比如,在传统的收缴率、满意度基础之上,增加经营单元指标,如市场开拓、物业项目中标、服务预算支出、多种经营营收额等,考核指标日益多维度和丰富化。
图:企业考核指标日益多维度
此外,企业还通过薪金分配及晋升机制,推动人力资源有序运转。以碧桂园为例,平台获取业主需求,员工线上抢单,佣金分成,其中个人40%,公司60%。
标杆企业则更强调通过企业文化,塑造员工认同感及主动服务意识。好的企业文化可以让员工主动服务,过去以KPI指标考核,轻视管理,人们只关注被测量的东西。现在,通过文化氛围营造,统一价值观和经营管理,最终形成了服务主动意识。
如,长城物业通过分配企业文化考核权,其中,KPI指标仅占40%,60%是团队建设和企业文化认同;中海物业将服务理念融入文化,将可靠的基础服务和服务理念融入员工认知当中,激发服务原动力;旭辉永升服务,发布企业文化体系,围绕文化区营造承诺兑现、奖惩分明、欣赏感恩的文化认同感。
为了适应规模发展和经营需要,个别企业还尝试赋能,强化员工经营思维,激发员工服务动力。
一方面,在企业内部引入市场化机制,基础“四保”服务内部市场化,项目经理拥有了考核权和选择权。另一方面,通过网格化管理,使网格管家拥有部分自主经营权,网格内客户满意度越高,增值服务开展越好,员工获得的分红就越多。
图:企业采用“两化”机制,为基层员工和项目管理者赋能
04「技术应用」,利用管理和服务数字化提升服务效能
物业服务企业的技术应用,表现在两个方面,即“管理数字化”和“服务数字化”。
在“管理数字化”方面,物业管理行业实际上是滞后于地产行业的,但在规模发展环境下,物业服务企业通过管理数字化补短板,成为“必选项”。
据克而瑞物管统计,100%的服务力TOP10企业、87%的服务力TOP30企业、76%的服务力TOP50企业内部有相应的管理数字化已投入应用。
这些物业服务企业的管理数字化表现在企业应用财务共享中心,人资共享中心,运营共享中心,拓展共享中心等增强企业管理的数字化能力。
表:物业服务企业管理数字化应用案例
数据来源:公开资料,克而瑞物管分析
企业通过“服务数字化”提升服务体验,创新服务方式,是行业内很多企业近期采用的路径。企业的服务数字化,表现在设施设备的线上化、基础服务的智能化以及技术应用后带来的服务场景的多元化。服务数字化的核心在于寻找契合点,进行多维度的创新,才能够发挥数字化的价值。
在此背景下,克而瑞认为大规模的数字化应用,所获得的数据价值尚未被挖掘。大数据拥有海量的规模、多样的类型、快速的流转、低密度价值四个特征,物业服务企业所拥有的场景最丰富,能够掌握的数据能够更好的为精准服务带来支撑。
特别是物业服务企业进入了住宅、办公、商业、医院、学校、场馆、城市等非常多的业态,其中通过大规模数字化应用可以获取到的通用数据、行为数据、业务数据具有非常大的价值,这部分数据的价值还尚未被有效关注和利用。
克而瑞服务力调研及访谈发现,头部企业均在将科技化、智慧化当做企业战略发展的重要一环,提前布局,期望在未来的智慧城市服务中,获得更大的发展空间。克而瑞认为,科技驱动的服务能力,使企业走向更广阔的空间。
比如,万科物业“向科技化企业转型”,目前拥有近500人的技术团队,业务领域进入到社区服务、商企服务、城市空间服务、智慧化方案提供;碧桂园服务“转型为以科技驱动的服务企业”,业务领域进入到住宅、商写/企业行政、城市公共运维、智慧产城综合运营;龙湖智慧服务“向智慧化转型”,业务领域进入到住宅、商办、学校、医院、产业园、交通枢纽以及智慧城市。
05「服务创新」,企业持续满足客户需求的关键能力
“服务创新”是企业保持持续竞争力的核心。克而瑞物管调研发现,企业可以通过以下四个方面进行服务创新:
第一,借助企业基因,形成有特色标签的服务创新。如针对性的对一个领域进行服务研发,形成了有特色标签的服务创新。
表:物业服务企业服务创新的逻辑
数据来源:公开资料,克而瑞物管分析
比如,蓝光嘉宝服务,借助蓝光的科技发展,进入到智慧家居服务领域;碧桂园服务依托覆盖的社区内的人与资产,进行资产相关的服务,如业主户内资产管理、社区家庭保险、房屋短租、汽车服务等;旭辉永升服务利用UP生活体系,实现全方位立体服务。
第二,利用“管家”捕捉客户需求,对具体服务环节进行微创新。比如,长城物业通过管家连接企业,在上海虹桥世界中心,长城物业以楼栋为单位配备管家,管家每月会与业主至少有一次面对面的交流,捕捉业主的意见和建议,经过总结研究,延伸出企业服务链。金茂物业与社区共生,通过管家与业主日常交流,掌握社区内业主构成,在有1/3的家庭有小业主的情况下,在社区活动中融入了贴合小业主的活动,并投入相应成本,确保活动效果。
第三,利用母公司实业资源为客户提供更多创新服务。如果管理公司拥有实业资源、供应链,再叠加物业公司的应用场景、经营能力,可以更有优势地为客户提供更多创新服务,比如新希望服务借助食品与现代农业、乳业与快消品延伸至酒店餐饮、食堂服务,营养咨询等,以及光明服务,借助大光明食品集团优势,开展菜管家电商及创新菜场服务。
第四,借助系统性资源储备,有意识形成战略性服务模式创新。克而瑞在调研中发现一类企业,先有特定场景的服务意识,然后通过系统性的资源储备,如股权合作、收并购等,形成了围绕资产管理、保险、金融、教育 等的延伸服务能力。
比如,万科物业与戴德梁行合作,提升企业在商企服务领域的品牌和专业能力,并进一步延伸至新业务领域;绿城服务收购澳大利亚蒙特梭利教育公司56%的股权,扩充教育业务,并与旗下“奇妙园”业务形成差异化、互补性的并行发展模式;碧桂园服务,收购文津保险,利用自带业主资源,开发家庭社区保险业务,建立全方位社区保险营销服务体系。
以上这些都使企业的提供的服务得到了不断的创新和活力,并适应了客户需求的不断变化。
综上所述,在新蓝海下,服务力已开始在“品质”范畴的基础上具备广阔的意义,企业不仅有规模,还要有服务力。
我们认为,物业服务企业在快速发展的过程中,始终应该牢记服务的重要性,这是企业取得长远发展的基础。同时,企业在进入更多领域服务的时候,也应该继续坚守服务价值,推动企业向更高维度升级。