
榜单数据说明
本榜单由克而瑞研究中心独家发布,测评研究对象为所有房地产开发企业。通过发布房企“品牌传播力”榜单,我们能够科学地评价和度量不同规模的房企品牌形象塑造、宣传推策略广、公共关系维护等能力,以及运营带来的品牌传播力,帮助房企找准合适的品牌定位和发展方向 。
为保证数据的客观性、准确性和真实性,榜单各项指标由客观量化指标和主观评判指标共同构成,以保证客观准确性和主观真实性。客观量化指标主要来自企业公布、CRIC、中国房地产测评中心等,主观评判指标则是通过对房地产业内人士、投资者、券商、媒体、业主等的访谈调研,和公开资料的深度剖析等途径为指标赋值。
品牌传播力榜单指标评价体系共包含四个一级指标,包括媒体推广、产品推广、曝光度、投资者关系,以及多个二级指标。另外,在指标体系之外,我们设置了加分项(比如重大事件营销等)和减分项(特定负面事件的影响)。
榜单解读
2020年上半年,房企品牌推广节奏与楼市走势基本保持一致,1、2月围绕抗“疫”公益捐赠及线上售楼处展开宣传,3、4月份复工后,售楼处的“暖春行动”及线上业绩、产品、品牌等发布会逐渐增多,5、6月折扣力度、品牌宣传、线上直播等随着楼市成交的回升也恢复了以往的喧嚣。
从官微运营10万+阅读量指标来看,热点主要集中在抗“疫”公益、智能产品、多元化发展等,也从侧面展现出,受疫情及行业的影响,在战略及品牌宣传上房企对产品的重视度愈发加强。恒大、万科、碧桂园、美的置业、金科等品牌房企在曝光度方面依然走在行业前列。
从上半年榜单排名来看,万科、融创、华润位列前三,J9(中国)、龙湖紧随其后。其中4月份王石率万科员工集体捐赠2亿股于清华教育基金会,股权归属问题引发争议,一个多月后,万科高层表示,王石捐股不是公司的行为,是股东行为,事件的持续曝光让大众对万科有了更深层次的了解。在众房企同心“战疫”过程中,融创一马当先,1月23日,率先向武汉市红十字会捐款1000万元,起到了很好的表率作用。4月华润置地华南大区公布的2020年“向新而行”全新品牌战略也受到了行业的广泛关注。
从传播形式上来看,上半年除海报、小视频、图文等传统表现形式外,云端发布会及线上售楼直播等以百万甚至千万级流量受到房企青睐,为企业的销售业绩转化积累了充足的线上流量。
值得关注的是,今年房企的品牌代言人已不仅仅是明星、主持人等大众熟知的名人,区域老总、销售老总等一线高管也被推到台前,通过专业度及优惠力度,大走亲民路线,为房企全年的销售业绩加推助力。
上半年聚焦
1.房企“线上”营业,多举措促流量
受疫情影响,今年房企线上营销精彩纷呈,无论是线上售楼处的VR看房还是明星、总裁的直播,亦或是造节的狂欢,房企线上流量争夺越战越勇。
平台运用上,线上售楼处搭建方面,APP、小程序及电商、专业的房产网站等第三方平台受到房企的青睐,恒大、碧桂园、雅居乐、融创、合景泰富、禹洲集团等不少房企同时运用多个平台进行引流。引流方式上,折扣、造节、全民经纪人依旧是主要措施。传播形式上,主要有海报、小视频、直播等。
今年2月依托“凤凰云”直营购房APP平台,碧桂园开启线上售楼部,并展开多项线上活动,如在自造“5.5购房节”中邀请汪涵、张大伟抖音直播,并与区域总裁/营销总互动,618活动中,刘涛阿里直播,明星效应加上优惠折扣收割了线上近千万流量,为后期的销售转化打下了很好的基础,企业知名度及影响力也随之高涨。
合景泰富线上售楼处“合景云选家”也于2月推出,通过微信小程序及乐居/苏宁易购等平台开展“合礼中国,守望同行——25周年合礼好房季”、“618合意购房节”、“合景ACE主播PK夜”直播专场等活动,无忧退、高佣金、推荐有礼加上集团营销总、五大区域营销总经理连麦直播等多种方式吸引客户,通过“集团发起-区域响应-城市接力”的线上直播方式促进销售、增加品牌声量。
融侨集团借助融侨理想家小程序,通过4月的融侨助你“一杯之力”,星巴克特饮免费送、5月的“融侨折扣大学”、6月的全民帮“住”计划成功沉淀了一批“含金量”较高的全民经纪人,助推房源销售去化。
通过线上的引流,房企在获取知名度和曝光量的同时,快速的建立私域流量池,也有效的促进了成交转化。
2.积极履行社会责任,助力战“疫”
.
疫情之下,房地产行业也遭遇“停摆”,在线下停工线上“求生”的同时,房企不忘社会责任当担,踊跃捐钱捐物出人出力投身抗“疫”斗争,在疫情缓解之后也全面防疫安全的复工复产,积极促进社会经济的恢复发展。
战“疫”期间,几百家房企持续积极捐款捐物、减免商铺租金,一些企业甚至自主上线生产医疗物资,比如碧桂园、格力地产、新世界发展等均设立口罩生产线,除了自用,还在盈余的基础上向社会公益捐赠;对抗疫情中,多家房企在物业服务中展现出强大的应变能力与高质量的服务水平,如中庚集团交上防疫抗疫“0”答卷,美的置业为医护工作者家庭发放“能量补给包”,这些都为房企甚至地产行业在社会各界赢得了良好的品牌口碑。
随着国内疫情逐渐缓解,各大房企积极复产复工,为恢复社会经济作贡献,如融创中国孙宏斌在武汉解封第一时间赶赴武汉、投资、建设武汉。保利置业、首创置业等房企第一时间积极推动在汉项目的恢复;除此之外,各家房企继续做好防疫工作,并且尤为注重企业文化建设,尽全力保障员工的安全与健康,彰显人文关怀,提高员工与社会各界对企业文化的价值认同。
当下,疫情防控进入新阶段,重建美好生活成为新主题。随着复产复工持续推进,房企向战“疫”人员致以敬意,用品质和爱心彰显中国房企品牌形象。绿城中国为所有医务工作者、尤其驰援武汉的逆行者提供专属的天使购房优惠;中国金茂“温暖安家计划”向四类参与战疫企业人群实行置业定向让利政策;金辉集团也为在抗击疫情中做出额外贡献的医务工作者们准备了特殊的“致敬礼”。
在2020年这场特殊战“疫”的各个阶段,中国房企在社会责任担当上的有作为,对于员工无微不至的关怀和体贴,并不断地跟进时代发展潮流,强化了品牌与员工、社会大众之间的价值纽带,提升了社会各界对地产行业的美誉,将房企品牌发展的视野与格局提升到新高度。
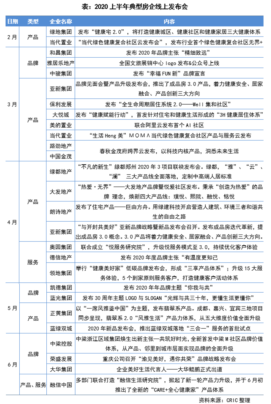
3.云端发布会,品质与服务双管齐下
今年上半年,房企在挑战与机遇并存的特殊时期与时俱进,大多以通过直播或云端形式举行发布会,主要聚焦于产品迭代、服务升级等方面,精准定位不同客户需求以变应变,紧扣时代变化和市场脉搏,不断谋求转变和突破,提升服务理念,赋能品牌价值。
纵观2020上半年,房企以居住需求升级为契机,围绕“健康”、“绿色”、“智慧”等发布产品,这是此次突发公共安全事件后企业对健康人居的未来思考。
金科集团生命建筑实验基地6月22日在重庆揭牌,实验基地将聚焦生命建筑基础技术研究和未来人居科技探索,促进建筑迭代发展;绿地集团云发布“健康宅2.0”,重点打造健康城区、健康社区和健康家居三大健康体系;美的置业联合阿里云发布首个AI社区,通过IoT、云计算、人工智能、大数据等技术,实现社区智能化与家居智能化的真正打通以及全屋智慧健康场景的落地。
此外,房企在疫后时代发力服务建设,致力于服务品牌升级。随着全球经济一体化、产品技术复杂化与人们消费需求理念变化,房地产领域中服务的主导地位也日益凸显,不少房企成立服务类研究院、建立标准化服务体系等,以消费体验为主导将品牌延伸至具有竞争优势的服务上,从而提高客户对品牌的黏性,提升服务品牌竞争力。
奥园集团成立“悦服务研究院”,提出悦服务3.0构想,聚焦业主身心健康、提升物业服务品质。德信地产发布2020年度品牌主张“有温度更知己”,搭建知己空间运营体系,通过聚焦全年龄层的兴趣与体验,将场景感融入社区空间并通过资源整合建立社区运营体系。融信中国打造“融信生活研究院”,掀起了新一轮的产品力升级,并于6月初推出了全新的“CARE+全心健康家”产品体系。
2020上半年,房企面对市场、面对客户更加注重产品品质及服务的提升。好产品、好服务、好品牌始终是房企核心竞争力。房企唯有用心的产品、贴心的服务才能为更好地为人们构筑美好生活。