重磅 | 中国房企产品力排行榜TOP100榜单发布!

日期:2019-11-28      来源:克而瑞地产研究      点击:

分享到:

       今日,“产品质上——2019中国房企产品力排行榜TOP100发布会”圆满落幕,易居企业集团执行总裁、克而瑞CEO张燕总发布“2019年中国房企产品力排行榜TOP100”。 
 
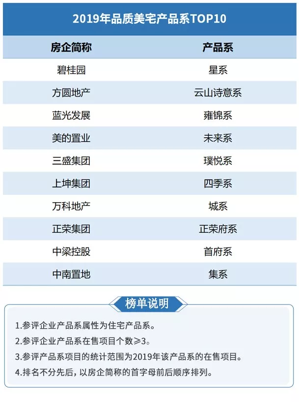
       该榜单由克而瑞研究中心与筑想科技共同完成,由《2019年中国房地产企业产品力TOP100》榜、《2019年顶级豪宅产品系TOP10》榜、《2019年轻奢精品产品系TOP10》榜、《2019年品质美宅产品系TOP10》榜以及《2019中国十大作品(居住类)》榜五大榜单构成。 
 
       ☉ 文/克而瑞研究中心
 
       榜单说明
 
       在“房住不炒”、“美好生活”的政策大背景下,地产开发周期放缓,消费回归理性,房地产竞争也从拼规模进入拼产品阶段,在新的市场需求,新的竞争驱动下,“产品力”对于房企的重要性日益凸显。
 
       如何公正、公平、全面地评判众多企业的“产品力”高下?如何在评判中顾及各区域市场发展差异所带来的数据差异?如何兼顾“产品力”与“产品”在企业发展中的作用? 
 
       2018年12月,易居克而瑞研究中心联合筑想科技首次发布了《2018年中国房地产企业产品力TOP50》排行榜,并编撰了《2018中国房地产企业产品力白皮书》,业内反响热烈。
 
       今年,在此基础上,产品力排行榜的房企阵容由50强扩充升级到100强,并新增《2019中国十大作品(居住类)》。经过缜密的筹备,2019年房企产品力排行榜于今日(11月28日),在上海虹桥绿地铂瑞酒店发布。
 
       其中产品力榜单及产品系榜单将由相关测评模型得出,测评模型的构建,是结合了双方房地产行业和建筑领域的专家意见,共同设计确定。数据来源主要有统计局公开数据、房企公开资料、调研数据以及公开媒体信息等。今年新增《2019中国十大作品(居住类)》榜由公开推选、测评模型、专家团评审、网上投票等环节产生。
 
       《中国房地产企业产品力TOP100》排行榜共分为四个一级指标,从“产品接受度”、“产品系成熟度”、“产品美誉度”、“获奖与认证”四个角度对企业产品力进行评价。
 
       《中国住宅明星产品系》评测指标体系基本延续了企业产品力评测原则与指标体系,将工作重点放在了产品系的“市场跨度”、“开发规模”、“产品定位”、“溢价能力”、 及“产品系特色性”五大方面。本次产品系测评工作中,我们综合市场上产品系的整体特征,将市场上各房企的产品系分为“顶级豪宅”、“轻奢精品”与“品质美宅”三大类。对于不同的产品系档次类型,采用了总价比值、均价比值和均价绝对值进行综合划分。
 
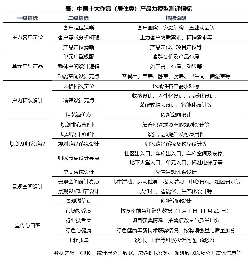
       《2019中国十大作品(居住类)》通过“居住类产品力模型”、专家闭门评选和网络投票三个环节,最终得出十大作品奖。参评项目为居住类,并且在2019年1月1日至11月25日在售项目。提报项目来自TOP100房企(企业提报不超过3个项目)、CRIC数据库筛选、组委会专家团。 “居住类产品力模型”共分为六个一级指标。从“主力客户定位”、“单元户型产品”、“户内精装设计”、“规划及归家路径”、“景观空间设计”、“宣传与口碑”六个角度对项目进行产品力评价。
 
 
       Part1  榜单发布
 
一、《中国房地产企业产品力TOP100》
榜单发布
二、《中国住宅明星产品系》
榜单发布    


三、《2019中国十大作品(居住类)》
榜单发布    
       Part2、榜单解读
 
       一、企业产品力TOP100榜出炉,融创中国跃居榜首
 
       基于整个行业对房企产品力研究的关注不断提升,我们在2018年首次对中国房地产企业产品力进行测评的基础上,今年进一步系统化完善了测评指标体系。从“产品接受度”、“产品系成熟度”、“产品美誉度”以及“获奖与认证”这四个一级指标入手,通过构建测评模型、并结合公开推选、专家评审、网上投票等途径,以更客观、真实的反映各标杆房企的产品能力。
 
       在《2019年中国房地产企业产品力TOP100》榜单中,融创凭借在各测评指标中出色的表现,跃居榜首,金茂、绿城则分列企业产品力榜单的第二、第三位。另外,金地、泰禾、滨江、星河湾等房企的产品力排名均较去年有所提升,而万科、中海、龙湖也继续保持在中国房地产企业产品力TOP10的行列。
 
       1、产品接受度:反映房企产品被市场及消费者认可的程度
       从具体指标体系来看,“产品接受度”主要通过“销售业绩规模”、“产品定位”、“项目溢价能力”以及“项目去化速度”四个二级指标,来反映房企产品在市场上被消费者认可的程度。本次测评中,星河湾、东原、仁恒、滨江、金茂、融创等房企的产品溢价能力表现较为优秀。如融创注重高端产品的营造,其桃花源系与壹号院系的溢价能力较强。另外,碧桂园、融创、新城、旭辉、保利等房企的整体项目去化率也排在前列。
       2、产品系成熟度:反映房企产品系的发展规模及状况
       “产品系成熟度”则是通过房企产品系的“城市市场跨度”、“产品系规模”、“定位一致性”、“标准化程度”以及“产品系比例”这五个方面,从产品市场表现的结果出发,对企业产品系的发展状况进行测评。在本次测评中,万科、融创、新城、龙湖、J9(中国)、阳光城、旭辉、中梁等房企产品系的城市覆盖程度较佳。
       融创截止2019年上半年已在全国120座一二线及强三线城市布局632个项目,其通过壹号院系、桃花源系、府系、九府系、宜和系等核心产品系,为不同客群打造了覆盖高层、洋房及低密别墅等多形态的宜居产品,产品系规模也位居行业前列。其中,融创壹号院系已在17座城市的核心区布局,其中包括2个一线城市和15个二线城市,共计25座壹号院。
       另外,在今年的测评中新增了二级指标“产品系比例”,以反映各企业的产品系覆盖其在售项目的程度。产品系比例越高,产品系的成熟度与项目的可复制性也相应越高。如金茂、美的置业、俊发、星河湾等房企的产品系比例较高。其中,中国金茂有府系、悦系、墅系三大产品系,其产品系项目覆盖其在售项目的占比较高,远高于目前的行业平均水平。
       3、产品美誉度:反映市场及业界对企业产品的反馈
       除此之外,在我们对产品力TOP100房企进行测评的过程中,“产品美誉度”模块也对测评结果起到了重要的作用。其中,“社会美誉度”是通过媒体公开信息中,参测企业或产品系的质量投诉与负面新闻,来进行量化评分。作为本次测评中唯一的减分指标,我们希望企业在打造适销产品、提高周转和项目盈利能力的同时,更注重其作为产品应有的质量与品质。而业内认可度则是通过业内权威专家对房企产品能力的专业性评价,来对整体的指标体系的系统性进行补充。
       4、获奖与认证:关注设计、创新、工程质量等内在实力的提升
       最后,“获奖与认证”模块是希望房企在未来更多地关注自身设计、创新、工程质量等内在实力的提升,奖项评测指标体系的搭建有助于鼓励企业进一步强化自身的产品力价值观。通过借助第三方权威机构的专业测评结果,综合工程、设计、绿色认证、物业、行业等五方面的获奖情况,也可以使我们本次产品力评测更综合、更客观。
       本次测评中,我们通过权威机构公开信息和房企调研来收集企业的评奖情况,结合权威专家对奖项级别的甄别及认定,最终确定了符合参选标准的有效奖项体系,并根据奖项含金量不同划分档次。通过对奖项系统化的梳理、以标准化的评测体系来客观评审房企的获奖情况,可以较为准确的反映企业产品在行业内所处的水平以及产品力的提升。
       工程方面,包含国家级、省市级等不同层级权威机构的奖项在内,主要有“中国建筑工程鲁班奖”、“詹天佑奖”、“国家优质工程奖”、“白玉兰奖”等。绿色认证方面,除了由我国各级住房和城乡建设部(厅)公布的绿色建筑星级认证外,也涵盖了如英国BREEAM认证、美国LEED绿色建筑认证等境外权威机构认证。其中,中国金茂的深圳龙华金茂府项目分别获得中国住房和城乡建设部绿色建筑三星级认证、BREEAM认证以及LEED认证,其绿建能力在多方面获得业内认可。
       值得注意的是,融创2019年获境内外权威机构颁发奖项的数量及质量在行业内都较为领先,奖项类别覆盖了建筑工程、设计、行业综合等各大维度。如融创无锡香樟园项目获得中国建筑业协会鲁班奖 (国家优质工程奖);上海滨江壹号院获上海市优秀工程设计住宅项目一等奖;重庆融创九阙府、贵阳融创府鸣溪上等多个项目获第十四届金盘奖等。
 
       二、十大作品榜单备受关注,明年增加调研频次和范围
       今年新增的《2019中国十大作品(居住类)榜》备受行业关注,本次榜单评选分为初选和终选两个阶段:初选阶段,组委会通过“居住类产品力模型”进行筛选,确定30个入围项目(每个企业限1个项目)。终选阶段分两部分:专家评选和网络投票。专家评选采用11位百强房企副总裁专家团评选,30位入围项目代表现场路演。组委会对专家评选分数进行统计。网络投票通过“丁祖昱评楼市”、“克而瑞地产研究”、“产品经理人”三大平台同时开启,最终决出今年的十大作品。
       十大作品反映的是项目在“主力客户定位”、“单元户型产品”、“户内精装设计”、“规划及归家路径”、“景观空间设计”、“宣传与口碑”等指标的能力,体现是对项目客群把握能力、户型设计能力、社区规划能力、对营销能力以及设计建筑的技术能力,是对项目更加整体性的评判。

 
       明年我们将加大调研力度,通过增加调研频次(每季度)和范围(企业提报、克而瑞各地机构推荐等方式),加大研究力度和成果输出,优化指标模型,更好地为行业服务,更优地选出可以给行业借鉴的标杆项目。
 
       三、未来产品发展更注重科技化、户型设计和社区运营
       1、智能家居、智慧社区将更多地应用在项目中,智能化浪潮将持续
       当前,智能化概念在房地产领域逐步渗透,在消费升级需求和新兴技术的支撑下,智能家居和智慧社区频频应用到房地产开发中。但整体来看,智能化布局仍处于初步探索阶段,其发展成都主要受限于三点:一是市场推广中,客群接受和认可有限;二是关键性技术有待突破,成本控制效率有待提高;三是房企准入门槛高,行业标准尚未形成。未来,科技将继续高速发展,带来人们行为方式、沟通交互方式的变化,生活方式从而也发生巨大变革。随着90后、00后年轻客群逐步成为购房主力,智能化接受度和认可度会显著提升,同时在消费需求导向下,长租公寓、酒店等领域对智能化诉求也将日益增长,巨大的潜在市场需求将激发更多的智能化投入、研发与应用,发展前景将更加广阔。
       2、户型设计将更注重客户需求的变化
       在消费水平和居住观念升级的背景下,住宅产品开始回归居住的本质,购房客户更加强调住宅产品舒适度和功能性的相结合。特别是二胎政策的实施、三代同堂家庭不断增长、以及90、95后年轻群体逐渐成为购房中坚力量,不同家庭结构和不同消费阶段的购房人群对户型要求也将有所差异,传统户型难以满足需求的多样化和变动性。未来,户型设计上会更注重客户需求的变化,增强户型的适应性、可变性和选择性,空间可变创新户型将备受购房者青睐。
       3、随着二胎、三代居住需求的增加,四房产品将会大量入市
       家庭结构的转变以及改善需求的释放是四房产品成交比重攀升的主要驱动力。二胎政策的开放以及老龄化态势的加剧,四口之家和三代同居家庭不断增长,居住格局从二房、三房转向四房的改善型需求日渐活跃起来。随着政策持续深化以及改善需求继续增长,四房产品将大量入市,未来增长空间可观。同时,在房价和置换成本压力下,面积小型化、低总价、户型配比优质的高性价比四房将成为购房者首选。
       4、产品不再仅聚焦户型本身,开始关注住宅社区空间的设计和运营
       在美好生活的追求下,购房者对居住体验的衡量逐步由户型本身延伸到住宅社区空间的设计和运营,容积率较低的改善产品以及智慧社区受到的关注越来越高。特别是在二、三线城市,由于土地资源相对充裕、人口集中度相对较低,中低密度住宅成交占比稳步增加。未来,住宅社区空间的设计和运营将成为房企项目主打卖点之一,一方面以优质的居住体验增强吸引力,另一方面可以为产品提供附加值,带来新的利润点。未来社区空间的发展主要有几大方向,一是围绕社交属性打造空间,二是注重社区景观设计,三是增强地上和地下归家体验。不仅仅是简单的空间设计,更重要的是服务升级。
       5、住宅产品精细化、定制化和差异化趋势明显
       住宅产品精细化、定制化和差异化演变,一方面顺应了产品升级发展趋势,当前市场下行,房企打造差异化品质产品是提高市场竞争力的着力点;另一方面也迎合了消费群体偏好的转变,随着90、95后年轻购房群体逐步发展起来,年轻化、个性化、科技化的诉求增长,推动了住宅产品精细化、定制化和差异化发展。随着房地产步入存量时代,以及年轻消费群体购房需求的不断扩大,未来个性化、定制化和差异化住宅产品将迎来大势。
 
       四、企业搭建产品标准化应用平台,形成数据流、业务流、管理流闭环
       1、标准管控:产品研发精细化与标准应用落地化
       随着各房企近几年产品标准的建立和推行,专注产品端打造、提升房企的核心竞争力,专注产品标准研发精细化、体系化,已成为大家苦练内功的必选动作。面对市场竞争的加剧,很多房企更是不约而同地开展各市场地区客户详细描摹的研究,并进一步通过梳理对应的客户核心敏感点、房企产品核心价值体系,建立更加完备的产品标准体系。从而实现客户细分与需求对位,实现标准产品功能型进化,实现标准产品生活场景化,即以产品的场景化、精细化实现标准与价值对位,将“好钢用在刀刃上”。
       在产品标准应用方面,很多房企提出了“集团做精、区域做强、项目做实”的标准管理目标。即从产品标准落地实施与优化完善的实际需求出发,各房企结合各自集团管控的核心要点,且基于区域管理和项目执行的现实情况,通过优化、调整组织架构,编制、梳理适应于自身特质的执行流程与       管理方法,保障产品标准的项目落地。
       2、双化融合:以专业化和信息化融合为导向的数据管理
       以往,在信息化系统建立中,因专业术语不对口,信息不对称,房企内部各业务部门与信息化部门之间的磨合难很大。随着越来越多的企业数字化战略实施,从人员组织、立项保障、数据贯通等多层面,正推动以管理标准化和信息化为导向的数据管理。具体来说,一方面在数字化系统建立之初,从立项到人员组织,已由过往单一部门承担,转变为成立专项研发团队,或由兼具业务及信息化专业背景的人员担任主要项目负责人,从而使业务部门和信息部门的跨界合作更加紧密。另一方面,加强各信息化系统基于产品信息层面的数据贯通,打破“信息孤岛”等问题,实现真正有效的数据沟通,已成为各企业信息化建设聚焦的重点。
       3、数字赋能:“智能设计、智能建造、智能社区”等,实现基于工具的应用智能化
       地产数字化应用的战略转型,除在管理流及业务流中不断迭代的信息化应用外,越来越多的房企关注于基于工具的应用智能化。在设计阶段,智能设计协同工具在智能强排、设计协同、参数化设计、设计管理等层面得到更多关注及初步应用;在施工阶段,施工管控工具也由进度管控、质量管控、安全管控到机器人建造、智慧工地的初步尝试及探索,在运营阶段,智慧社区服务工具也由单一的物业管理应用场景转变为协同物业管理,业务链上游诸如开发建设、销售,后产品迭代等领域的信息数据链接与支持。通过业务数据的协同,在多阶段实现多业务的交叉并轨,在强化协同机制的同时,探索基于工具的应用智能化,进一步提升工作效率,为数据驱动决策科学化、生产一体化赋能。
       4、科技驱动:信息技术领域前沿科技推动地产数字化转型
       随着房地产与数字化的关系日益紧密,云计算、云存储、5G、区块链等数字化技术也将给行业带来更多变革。云计算与云存储提供了更为灵活、高效、低成本的信息运作方式,各业务部门可以更为便捷地快速访问相关资源,随时随地进行沟通交流和工作协同,通过基于云的跨部门、跨区域的信息集成系统提升业务管控效能。5G技术的发展使得智慧建筑、智慧社区、智慧工地、智慧营销逐渐成为实现,区块链技术也在房产交易、房屋租赁、房产经营方面初显身手,这些数字化领域的前沿技术必将在不久的将来给地产生态系统带来更为深刻的变革。
       5、精装变革:BIM技术成为精装产业链全新突破点
       BIM这一技术变革正在渗透至建筑行业的各个角落,而时处上升期的精装领域也亟待引来新的突破点。BIM技术所具有的效率优势、协同优势、管理优势与成本优势将进一步促进精装全生命周期数字化管理,实现精装标准建设的信息化、系统化及其快速应用落地,解决工程算量、施工图绘制、营销应用、项目管理等行业痛点。基于精装领域的业务特点,批量精装将有可能率先实现设计、成本、采购、客服、销售一体化闭环管理理念,并在此基础上进一步打通上下游产业链,实现基于BIM的精装全产业链应用生态。
 
       本文版权归克而瑞研究中心所有 未经授权请勿随意转载
 
       转载注明出处:克而瑞地产研究(cricyjzx)  多谢配合!